Perception of Sustainable Fashion among Millennials in Machala: Trends, Challenges, and Opportunities for Brands
Miguel Alesandro Ordoñez Izquierdo
Irene María Feijoo Jaramillo
María Teresa Mite Albán
Carlos Joel Viteri Escobar
Carlos Bolívar Sarmiento Chugcho
Received: July 7th, 2025
Accepted: November 21st, 2025
Perception of Sustainable Fashion among Millennials in Machala: Trends, Challenges, and Opportunities for Brands
Miguel Alesandro Ordoñez Izquierdo[1], Irene María Feijoo Jaramillo[2], María Teresa Mite Albán[3], Carlos Joel Viteri Escobar[4] y Carlos Bolívar Sarmiento Chugcho[5]
How to cite: Ordoñez, M., Feijoo, I., Mite, M., Viteri, C., Sarmiento, C. (2026). Perception of sustainable fashion among Millennials in Machala: Trends, challenges, and opportunities for brands. Journal Universidad de Guayaquil. 140 (1), pp.: 47-68. DOI: https://doi.org/10.53591/rug.v140i1.2489
ABSTRACT
In the specific field of consumer behavior and sustainable marketing among the Millennial population, particularly in the fashion sector, a point of equilibrium is often identified that reveals tensions between aesthetics and environmental concern. Although many young consumers express sensitivity toward these issues, such concern does not necessarily translate into their purchasing decisions. In this context, environmental awareness and persuasive campaigns are frequently discussed; however, it remains unclear how perceptions of sustainable fashion, personal motivation, and the messages circulating on social media intertwine to genuinely influence responsible purchasing behavior. This study focused on 364 university students from Machala and employed a structural equation modeling approach estimated through partial least squares to jointly examine these relationships. The analysis shows that internal motivation and a favorable perception of sustainable fashion enhance environmental judgment, and that exposure to sustainability-related content is associated with higher perceived campaign effectiveness. However, what ultimately shapes purchase intention is not environmental awareness alone—its direct effect proved to be relatively modest—but rather how audiences interpret the persuasive strength of these campaigns, which acts as the key mechanism linking messages to purchasing motivation. These findings suggest that providing information alone is insufficient; strategies aimed at young audiences must engage more personal drivers and align with their daily routines for sustainability to be reflected in everyday purchasing decisions.
KEYWORDS:
Perception
of sustainable fashion; Environmental awareness; Campaign effectiveness;
Purchase motivation; Informational campaigns; intrinsic motivation for
sustainability
INTRODUCTION
The fashion industry has grown so rapidly over recent decades that its impact has generated sustained interest among scholars examining the relationship between the economy, society, and the environment. This expansion, while beneficial for certain sectors, has also prompted strong criticism: the textile industry is among the most polluting industries worldwide and, for this reason, has been subject to constant scrutiny. This contrast—accelerated growth coupled with a high ecological cost—explains why the sector has promoted profound adjustments in both production and communication practices, seeking more responsible alternatives, among them sustainable fashion (Cristófol-Rodríguez et al., 2024; Gran & Perdidos, 2019).
A review of recent studies, particularly those conducted in diverse contexts such as China (Zhu, 2021) and the United States (Lin, 2023), reveals a common pattern: ethical fashion has moved beyond being merely an ecological proposal to become a strategic space that influences how young people consume. This shift is especially evident among generations shaped in the digital era, such as Millennials and Generation Z, who receive information and trends at a markedly different pace compared to previous generations.
In Latin America, this phenomenon takes on distinctive characteristics. Research conducted in countries such as Peru shows that the transition toward more responsible practices is intertwined with cultural, economic, and communicational factors that condition consumer behavior (Leclercq-Machado et al., 2022). In this context, sustainable fashion ceases to function solely as a purchasing trend and instead emerges as a space where values, media messages, purchasing practices, and emerging forms of ecological citizenship coexist.
Gran and Perdidos (2019) warn that “each year, 460 billion dollars are wasted on garments that have been worn only seven to ten times” (p. 37), these figures reveal a pattern of accelerated consumption.
Within the literature, this scenario is commonly associated with what several authors refer to as the attitude–behavior gap. This discrepancy is particularly evident among young people aged between 20 and 24, a group that expresses concern for environmental issues but does not always act in accordance with that discourse.
In practice, a straightforward phenomenon occurs: many individuals acknowledge that environmental impact concerns them, yet this concern does not always translate into more responsible purchasing decisions. In other words, there is a gap between what consumers claim and what they do when choosing a product, as emphasized by Kollmuss and Agyeman (2002).
This discrepancy between discourse and action can be explained, in part, by a lack of knowledge and by the limited effectiveness of campaigns aimed at this segment. Cristófol-Rodríguez et al. (2024) confirmed that only companies such as Inditex and Mango have formally complied with standards such as ISO 14001.
Research remains scarce on studies that comprehensively examine the indirect effects of variables such as perceived effectiveness, environmental awareness, and internal motivations on sustainable consumption (Hasbullah et al., 2022). Particularly in Latin America, the precise impact of informational campaigns on perceived campaign effectiveness remains unclear (Álvarez Fernández, 2023). This study seeks to overcome these limitations by applying structural equation modeling using PLS-SEM, jointly analyzing the direct and indirect effects among internal motivation, campaign effectiveness, and purchase intention (Zhu, 2021; Lin et al., 2023).
Open markets have fostered increasingly accelerated consumption patterns. A single garment is worn only a few times and, in many cases, does not even exceed seven uses before being discarded (Gran & Perdidos, 2019; Janet et al., 2021). This scenario is particularly concerning in the case of Millennials, who often advocate sustainability in their everyday discourse while maintaining purchasing habits that are inconsistent with this stance (Zahroh, 2023).
Although interest in sustainable consumption has grown worldwide, studies that address— in a truly comprehensive manner and using the constructs proposed in this research—the relationship among perception, environmental awareness, campaign effectiveness, and purchase motivation through PLS-SEM remain limited. This lack of more integrative analyses represents a research opportunity that has not yet been sufficiently explored.
This argument is supported by prior empirical evidence. Zhu (2021), for example, applied PLS-SEM in China to examine how value perceptions and environmental attitudes influence purchase intention for eco-fashion products among Millennial consumers. In a different context, Leclercq-Machado et al. (2022) analyzed sustainable fashion consumption patterns in Peru and examined how Environmental Concern (EC) and Perceived Environmental Knowledge (PEK) act as predictors of Environmental Attitude (EA).
Antonetti and Maklan (2014) complement this perspective by demonstrating that emotions such as guilt and pride also play a role in sustainable consumption. Their findings indicate that these emotions operate through Perceived Consumer Effectiveness (PCE) and, through this mechanism, ultimately influence intentions to purchase sustainable products.
In summary, the debate on sustainability in the fashion sector has intensified; however, recent evidence continues to point to a substantial gap between declared interest and actual purchasing behavior (Hasbullah et al., 2022), particularly among Millennials (McNeill & Moore, 2015) living in medium-sized cities. This group claims to be concerned about the environmental impact of its consumption decisions (Rodríguez Gutiérrez, 2022); nevertheless, most are “still unwilling to pay more for sustainable clothing” (Paola et al., 2023, p. 5). Taken together, these findings suggest that commitment to sustainability, at least for the time being, remains relatively superficial (Cristófol-Rodríguez et al., 2024).
Studies such as Hasbullah et al. (2022) argue that even when perceptions of sustainable fashion are positive, they are not sufficient on their own to stimulate purchase motivation. Factors such as environmental awareness and the observed effectiveness of campaigns (Álvarez Fernández, 2023; Evans & Campbell, 2021) play a crucial mediating role in shaping this motivation.
This tension between attitude and behavior—also known as the attitude–behavior gap—has been documented across various regions but remains empirically underexplored in Latin American countries (Leclercq-Machado et al., 2022), where consumption dynamics are intertwined with economic inequalities and more constrained communication strategies (Padilla Castillo, 2023).
Using a structural equation modeling approach (PLS-SEM), this study aims to analyze the relationship among perceptions of sustainable fashion, environmental awareness, campaign effectiveness, and purchase motivation among Millennials in Machala, in response to the identified knowledge gaps. Together with the literature review carried out, the model calculations allow us to observe both the direct and indirect effects.
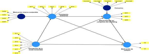
The structural model presented in Figure 1 was developed to address the predominance of purely descriptive approaches in previous studies on sustainable consumption, particularly among young adults aged 20 to 24 (commonly referred to as Millennials). This research integrates three theoretical frameworks: first, self-determination theory (Ryan & Deci, 2000); second, the social perception of ethical fashion (Fletcher, 2014); and finally, persuasion theory within dual-processing contexts (Petty & Cacioppo, 1986).
In this study, the key variables include Intrinsic Sustainability Motivation, environmental awareness, perceived advertising effectiveness, and purchase intention. All of them have been conceptualized based on recent findings in similar contexts, such as those of Millennials in emerging economies (Song & Nah, 2024; Muposhi & Chuchu, 2022).
One of the main strengths of the PLS technique lies in its ability to capture latent relationships among the constructs such as perceived quality, personal motivation, environmental awareness, and self-reported behavior. This capability enables an empirical representation that more closely reflects the complexity of the phenomenon, moving beyond purely descriptive or correlational analyses. At the same time, the use of a partial least squares structural equation model (PLS-SEM) facilitates the simultaneous examination of direct, indirect, and mediated effects among the proposed constructs, making it the most appropriate statistical approach for the objectives of this study.
In line with the general objective of the research, a structural model is proposed with three independent variables: Sustainable Intrinsic Motivation (SIM), Communication (C), and Perception of Sustainable Fashion (PSF). The dependent variables include Environmental Awareness (EA), Marketing Campaign Effectiveness (MCE), and Purchase Motivation (PM). Based on this structure, the following hypotheses are formulated.
This assertion is supported by empirical evidence involving Millennials. In Indonesia, Darmawan et al. (2022) report β = 0.42*** when analyzing the relationship between perceptions of sustainable fashion and environmental awareness. In Central America, Ramírez and Ortiz (2023) report standardized coefficients ranging from β [0.35, 0.50], and in Ecuador, Zhigui Jiménez et al. (2023) report similar values for recycled materials (β = 0.38***) and ethical certifications (β = 0.47***). Collectively, these findings support the PSF → EA pathway.
Several studies support this mediated relationship. A meta-analysis of 12 studies conducted in Asia and Latin America (Darmawan et al., 2022) reports an average effect of β = 0.15*. In Ecuador, Zhigui Jiménez et al. (2023) report PSF → EA with β = 0.47*** and EA → MCE with β = 0.38***, as well as an indirect effect PSF → EA → MCE of β = 0.18* (95% CI [0.10, 0.26]). These findings support the proposed mediation hypothesis.
This relationship is also supported across multiple contexts. In Indonesia, Darmawan, Sumbayak, and Natakoesoemah (2022) confirm that perceptions of sustainable value are associated with purchase intention among young consumers (β = 0.44*). In Malaysia, Anggriani et al. (2024) report a significant relationship of β = 0.39*, while in Latin American cities, Marín López (2020) identifies a direct correlation between perceived effectiveness of Instagram campaigns and purchase willingness (r = .41, p < .01). Taken together, these results reinforce Hypothesis H3.
Hypothesis H4 is also supported by empirical evidence. In Malaysia, Muslimah and Muhyidin (2024) report that environmental awareness is associated with purchase motivation for sustainable products (β = 0.32*). In South Korea, Song and Nah (2024) show that ecological awareness exerts a direct influence on purchase motivation (β = 0.29*), and in Spain, Cristófol-Rodríguez et al. (2024) document a positive relationship between environmental concern and willingness to purchase sustainable products (β = 0.31*). Collectively, these values provide convergent support for the proposed hypothesis.
This hypothesis is further supported by studies linking internal motivation and ecological awareness. In South Africa, Muposhi and Chuchu (2022) report β = 0.44* when analyzing how personal values reinforce pro-environmental awareness. In Indonesia, Darmawan et al. (2022) find that autonomous motivation is directly associated with greater ecological sensitivity (β = 0.37*), and in Ecuador, Zhigui Jiménez et al. (2023) show that personal disposition toward sustainability predicts levels of environmental information (β = 0.41*). Taken together, these findings support Hypothesis H5.
In Indonesia, Muslimah and Muhyidin (2024) demonstrate that frequent exposure to sustainable fashion content on social media and educational platforms increases perceived campaign effectiveness (β = 0.29*). Complementarily, El-Shihy (2025) finds that content from sustainable fashion brands on Instagram and TikTok influences Generation Z purchase intention through brand attitude (β = 0.33*). In Ecuador, Carrión-Bósquez (2024) reports that ecological attitude is positively associated with higher levels of ecological awareness (β = 0.31*; 95% CI [0.22, 0.42]). Collectively, these results support Hypothesis H6.
The mediation proposed in Hypothesis H7 is supported by empirical evidence. In Indonesia, Muslimah and Muhyidin (2024) identify that perceived exposure to sustainability-related content on social networks and other digital media increases perceived campaign effectiveness, which in turn influences purchase motivation (indirect β = 0.21**). In Egypt, El-Shihy (2025) demonstrates that user-generated content (UGC) related to sustainable fashion on TikTok and Instagram indirectly influences Generation Z purchase intention through brand attitude and subjective norms (β = 0.19; 95% CI [0.12, 0.25]). In Latin America, Carrión-Bósquez (2024) finds that ecological attitude is associated with higher levels of ecological awareness, pointing to similar communicative influence mechanisms. From a theoretical perspective, McQuail (2010) argues that sustained exposure to informational messages fosters deeper cognitive processing and more motivated actions. This body of evidence supports Hypothesis H7.
H8: Sustainable Intrinsic Motivation indirectly influences campaign
effectiveness through environmental awareness (SIM → EA → MCE).
In South Africa, Muposhi and Chuchu (2022) report that motivation grounded in
ecological beliefs promotes greater environmental awareness, which acts as a
pathway for evaluating campaigns (β = 0.44*, total
mediated effect). In Indonesia, Darmawan et al. (2022) find that autonomous
motivation increases environmental sensitivity (β =
0.37*), which in turn positively influences perceived effectiveness of
sustainable campaigns (EA → MCE, β = 0.35*). Recent
studies confirm this mediated pathway among young audiences, suggesting that
the internalization of ethical values fosters a more favorable and critical
interpretation of sustainable messages, provided that prior environmental
awareness exists (Muslimah & Muhyidin, 2024). Taken together, these
findings empirically support the proposed hypothesis.
H9: Sustainable Intrinsic Motivation indirectly influences purchase
motivation through environmental awareness and perceived campaign effectiveness
(SIM → EA → MCE → PM), representing a multiple indirect effect.
This assertion is supported by consistent empirical evidence from studies
involving young consumers in emerging markets. In South Africa, Muposhi and
Chuchu (2022) report that the internalization of sustainable values predicts
both pro-environmental awareness (β = 0.44*) and
attitudinal disposition toward ethical consumption (β =
0.39*). In Indonesia, Darmawan et al. (2022) identify a significant indirect
effect of autonomous motivation on purchase intention, mediated by
environmental awareness and positive campaign evaluation (β = 0.21*, 95% CI [0.13, 0.30]). In Latin America, Muslimah and
Muhyidin (2024) show that ethical disposition predicts environmental cognitive
activation (β = 0.41*), which subsequently influences
the perception of sustainable campaigns as motivating consumption (β = 0.35***), resulting in a total indirect effect on purchase
intention (β = 0.19*, p < .05). These findings
reinforce the empirical validity of the chained mediation among Millennial
populations.
The relationships among the proposed constructs provide the basis for the theoretical model developed in this study.

METHODOLOGY
The target population consisted of university students born between 1981 and 1998, corresponding to individuals aged between 26 and 41 at the time of data collection. Residents of Machala were geographically defined, and age was determined based on generational profile and potential exposure to materials related to sustainable fashion.
3.1 Sample
The sample consisted of 364 young residents of Machala belonging to the Millennial generation, selected through convenience sampling. A total of 408 questionnaires were initially collected; however, 44 cases were excluded due to incomplete responses or because respondents did not fall within the age range corresponding to the Millennial generation (26–41 years). Records containing missing data were also removed.
Inclusion criteria: individuals aged between 26 and 41 years, residents of Machala, and those who had been exposed to sustainable fashion content or products.
Exclusion criteria: duplicate records, inconsistent responses, or participants outside the defined age range.
Of the valid sample, 62.9% were women and 37.1% were men. Data collection was conducted virtually through a digital questionnaire distributed via social media platforms, ensuring voluntary participation and anonymity, in full compliance with the ethical guidelines of the Technical University of Machala.
3.2 Design of the PLS-SEM Structural Model
The study follows a non-experimental design, as no variables were manipulated, and adopts a cross-sectional approach, given that data were collected at a single point in time (Hernández Sampieri et al., 2014). The research is conducted within a positivist paradigm and employs a quantitative epistemological approach of a hypothetical–deductive nature (Hair et al., 2019; Ramayah et al., 2018).
The research approach is descriptive–relational, aiming to describe Millennials’ perceptions and behaviors regarding sustainable fashion in the city of Machala, while simultaneously examining the structural relationships among constructs such as perception, environmental awareness, campaign effectiveness, and purchase motivation.
Given the predictive nature of the model, the PLS-SEM method was selected, as the study seeks to estimate multiple mediations and latent variables with reflective measures using a moderate sample size. In addition, PLS-SEM allows for the estimation of multiple direct and indirect paths, as well as mediating effects (Hair et al., 2022; Benítez et al., 2020).
3.3 Justification of the Hypothesized Relationships
The structural equation model proposed in this study is grounded in empirically supported relationships among the latent constructs that elucidate sustainable purchasing behavior among Millennials. Based on data collected from a sample of 364 young adults, a system of nine hypotheses is formulated, each supported both theoretically and empirically by findings from prior research conducted across diverse regions such as Asia, Africa, Europe, and Latin America.
Likewise, the literature review provides evidence that environmental awareness is associated with both perception and campaign effectiveness (Darmawan et al., 2022), and that the latter plays a role as a chained mediator between internal motivation and purchasing behavior (Muslimah & Muhyidin, 2024).
3.4 Conceptual Definition of Latent Variables
First, environmental awareness (EA) can be defined as the level of awareness, sensitivity, and concern that a consumer demonstrates toward ecological problems arising from textile consumption, which is considered one of the most polluting sectors worldwide. This definition encompasses not only a critical understanding of environmental impacts but also ecological concern and sensitivity that lead to a cognitive disposition oriented toward sustainable decision-making, with a propensity to act responsibly (Muslimah & Muhyidin, 2024; Cristófol-Rodríguez et al., 2024; Song & Nah, 2024).
Next, campaign effectiveness (MCE) refers to the subjective evaluation made by consumers regarding clarity, ethical coherence, transparency, and persuasive capacity of campaigns related to sustainable fashion. When a campaign is perceived as effective, it tends to exert both cognitive and motivational influence on the audience (Muslimah & Muhyidin, 2024; Anggriani et al., 2024; Padilla Castillo, 2023), particularly when communication campaigns are designed to be easily understandable and accessible to consumers.
Regarding purchase motivation (PM), this construct refers to the consumer's deliberate disposition to acquire sustainable fashion products. As noted by Goñi Ramírez (2023), Janet et al. (2021), and Hasbullah et al. (2022), such motivation is shaped by social norms (purchase intention, influence of the social environment, culture, perceived personal benefits), attitudinal factors (positive influence, awareness, sustainability, the attitude–behavior gap, emotions), and other personal motives (ethical concern, brand reputation, altruism, rationality). Together, these elements confer an intentional and action-oriented character to sustainable fashion purchase decisions.
This analysis defines the predictor variable Sustainable Intrinsic Motivation (SIM) as a state of intrinsic motivation that emerges when three fundamental psychological needs are fulfilled: competence (perceived effectiveness in ecological actions), autonomy (conscious personal choice), and relatedness (connection with group values). According to Ryan and Deci (2000), this state facilitates “the internalization of extrinsic motivations and behavior with a sense of volition and choice” (p. 74), which manifests in sustained pro-environmental behaviors over time. This notion is reinforced by the assertion that “Millennials purchase sustainable fashion driven by individual values such as environmental responsibility, not solely by external pressures” (Darmawan et al., 2022, p. 322). As summarized by Ryan and Deci (2000), “intrinsic motivation and well-integrated extrinsic motivations are the basis for sustained behavioral change” (p. 76), highlighting the importance of this variable as a predictor in the decision to purchase sustainable fashion products.
Finally, with respect to the Communication (C) variable, it refers to the perceived exposure to informational sources that disseminate content related to sustainable fashion. As indicated by Muslimah and Muhyidin (2024), McQuail (2010), and Sebastián and González (2024), this construct does not aim to measure the impact of campaigns per se, but rather the availability, presence, and circulation of messages through media such as social networks, educational institutions, or public figures.
The constructs that make up the PLS-SEM structural model are presented below, together with their abbreviations, theoretical definitions, associated items, and conceptual reference sources, in order to ensure traceability (see Table 1).
Table 1. Constructs of the PLS-SEM Structural Model
|
Abrev. |
Nombre del constructo |
Definición teórica breve |
Ítems usados |
Fuente teórica principal |
|
PSF |
Perception of Sustainable Fashion |
Cognitive–affective judgment formed by consumers regarding the ethical, environmental, and social practices adopted by fashion brands.
|
X11–X18 |
Zhigui Jiménez et al. (2023); Henninger et al. (2016); Fletcher (2014) |
|
EA |
Environmental Awareness |
Level of understanding and sensitivity toward environmental problems and the individual’s willingness to act in a pro-environmental manner. |
M11–M15 |
Muslimah & Muhyidin (2024); Hasbullah et al. (2022) |
|
Moti |
Sustainable Intrinsic Motivation |
Autonomous drive based on values (competence, autonomy, relatedness) toward sustainable behaviors.
|
mot2–mot5 |
Ryan & Deci (2000); Anggriani et al. (2024) |
|
SIM |
Effectiveness of Sustainable Fashion Campaigns |
Consumer evaluation of the clarity, credibility, and persuasiveness of sustainability-related digital messages.
|
M21–M23 |
El-Shihy (2025); Carrión-Bósquez (2024) |
|
PM |
Purchase Motivation |
Consumer willingness to purchase sustainable products based on attitudes, norms, and perceptions.
|
Y1–Y4 |
Zahroh (2023); Ramírez & Ortiz (2023) |
|
Comunication |
Sustainability Communication |
Intensity and quality of audience exposure to informational content about sustainable fashion disseminated through social media and institutional campaigns. |
mccms1–mccms5 |
Padilla Castillo (2023); Song & Nah (2024) |
3.5 Operational Definition of Latent Variables
To ensure empirical correspondence of the theoretical constructs mentioned, each latent variable was operationalized through specific items measured on a five-point Likert scale. These items were developed based on specialized literature and adapted to the sociocultural profile of Millennials in the city of Machala. The operational description of each variable is presented below.
In the case of Perception of Sustainable Fashion, this construct was measured using the following indicators: the importance of using recycled materials (X11), ethical practices (X12), the importance of waste reduction (X13), product durability (X14), and the importance of sustainability certifications (X16).
Environmental Awareness was operationalized through the following items: the level of information Millennials have regarding environmental impacts (M11), the importance attributed to sustainable fashion brands (M12), the valuation of sustainability certifications (M13), the frequency with which consumers seek information about the environmental impact of the fashion industry (e.g., water footprint, CO₂ emissions) (M14), and specific concern about the use of toxic chemicals (M15). Taken together, these items capture environmental sensitivity in a broad and practical sense.
Regarding Campaign Effectiveness, this construct was measured through perceptions of the overall effectiveness of sustainable marketing campaigns (M21), beliefs regarding their transparency (M22), the likelihood of purchasing a sustainable product after exposure to an explicit campaign (M23), and the clarity of the explanations provided (M24).
Regarding Purchase Motivation, a combination of four indicators was used: frequency of purchasing sustainable products (Y1), willingness to pay a higher price for them (Y2), influence of the social environment on purchase decisions (Y3), and the importance of buying sustainable fashion out of personal conviction (Y4). This set of items captures rational aspects while also incorporating normative elements of the decision-making process.
3.6 Item Operationalization Matrix (Items per Variable)
The instrument was designed using a five-point Likert scale. Statistical analysis was conducted using SmartPLS software, a technique that has been successfully applied in numerous studies, as it allows for the examination of how variables such as environmental awareness, commitment to sustainability, and perceived effectiveness influence purchase intention for ecological products (Sáenz de Tejada & Molina, 2022; Hasbullah et al., 2022; Kanchanapiboon & Paswan, 2022).
This software is particularly suitable because it supports moderate or small sample sizes in complex models, enabling the estimation of latent relationships, assessment of construct reliability, and calculation of convergent and discriminant validity through bootstrapping procedures (Hair et al., 2019; Hair et al., 2022; Benítez et al., 2020). All these elements support the decision to employ the proposed methodology.
3.7 Validation and Reliability Procedure
To assess item reliability, composite reliability coefficients and Cronbach’s alpha were used, following the recommendations of Chin (1998). Convergent validity was evaluated using the Average Variance Extracted (AVE) index recommended by Henseler et al. (2015). In addition, discriminant validity was assessed using the Fornell–Larcker criterion (1981) and the heterotrait–monotrait (HTMT) ratio, following the best-fit approach proposed by Henseler et al.
According to Hair et al. (2022), an HTMT value below 0.85 constitutes a cutoff point that ensures constructs measure distinct concepts; however, in exploratory contexts such as the present study, values up to 0.90 are considered acceptable, provided sufficient empirical evidence exists (Benítez et al., 2020; Hair et al., 2019).
RESULTS
Table 2. Correlation Matrix provides a clear overview of the relationships among the different constructs that make up the model. First, the Perception of Sustainable Fashion variable (PMS–X11 to X18) shows correlations r > 0.60, indicating good internal consistency. Similarly, the Environmental Awareness variable (CA–M11 to M15) presents values ranging between 0.55 and 0.82, reflecting strong internal consistency within this dimension.
By contrast, the Marketing Campaign Effectiveness construct (ECM–M21 to M23) shows low to moderate correlations, with values ranging from 0.21 to 0.23. These results suggest that future research should incorporate additional items to strengthen the internal consistency of this construct. The Communication variable exhibits high variability, indicating the need for further refinement to ensure internal consistency.
Finally, the Sustainable Intrinsic Motivation variable (SIM–mot2 to mot5) presents correlations among indicators ranging from 0.77 to 0.84, making it the construct with the strongest internal consistency indicators in the model.
Regarding purchase motivation (Y3 and Y4), as shown in Table 2 (Correlation Matrix), a strong relationship is observed with mccms1, with coefficients of 0.77 (Y4) and 0.71 (Y3). This suggests that the two indicators of the Communication construct (informational campaigns) exert the strongest impact on purchase intention. Conversely, the lowest correlations are found within the Environmental Awareness construct, particularly for items M14–Y3 (0.02) and M12–Y3, indicating a weak relationship between purchase motivation and specific environmental awareness aspects, namely: “How concerned are you about the use of toxic chemicals (e.g., pesticides in cotton, polluting dyes) in textile production?” and “How important is it to you that a fashion brand is sustainable?”, respectively.
Table 2. Correlation Matrix
|
X11 |
X12 |
X13 |
X14 |
X17 |
X18 |
M11 |
M12 |
M13 |
M14 |
M15 |
M21 |
M22 |
M23 |
mot2 |
mot3 |
mot4 |
mot5 |
mccms1 |
mccms2 |
mccms3 |
mccms4 |
mccms5 |
Y3 |
Y4 |
|
1 |
0,66 |
0,58 |
0,52 |
0,48 |
0,44 |
0,4 |
0,26 |
0,31 |
0,21 |
0,38 |
0,18 |
0,29 |
0,21 |
0,45 |
0,35 |
0,32 |
0,42 |
0,19 |
0,1 |
0,18 |
0,17 |
0,1 |
0,23 |
0,13 |
|
0,66 |
1 |
0,62 |
0,54 |
0,58 |
0,54 |
0,41 |
0,26 |
0,31 |
0,21 |
0,41 |
0,22 |
0,33 |
0,3 |
0,44 |
0,31 |
0,38 |
0,42 |
0,21 |
0,14 |
0,18 |
0,16 |
0,15 |
0,23 |
0,19 |
|
0,58 |
0,62 |
1 |
0,67 |
0,52 |
0,49 |
0,34 |
0,15 |
0,25 |
0,14 |
0,34 |
0,21 |
0,39 |
0,21 |
0,4 |
0,37 |
0,25 |
0,35 |
0,28 |
0,2 |
0,13 |
0,11 |
0,12 |
0,28 |
0,19 |
|
0,52 |
0,54 |
0,67 |
1 |
0,48 |
0,51 |
0,35 |
0,18 |
0,25 |
0,15 |
0,33 |
0,16 |
0,26 |
0,21 |
0,38 |
0,3 |
0,22 |
0,37 |
0,25 |
0,21 |
0,09 |
0,09 |
0,12 |
0,28 |
0,2 |
|
0,48 |
0,58 |
0,52 |
0,48 |
1 |
0,73 |
0,42 |
0,34 |
0,34 |
0,3 |
0,52 |
0,31 |
0,36 |
0,21 |
0,56 |
0,38 |
0,37 |
0,47 |
0,32 |
0,21 |
0,22 |
0,22 |
0,23 |
0,26 |
0,26 |
|
0,44 |
0,54 |
0,49 |
0,51 |
0,73 |
1 |
0,47 |
0,35 |
0,32 |
0,29 |
0,48 |
0,28 |
0,33 |
0,2 |
0,55 |
0,44 |
0,42 |
0,47 |
0,26 |
0,21 |
0,19 |
0,19 |
0,2 |
0,21 |
0,21 |
|
0,4 |
0,41 |
0,34 |
0,35 |
0,42 |
0,47 |
1 |
0,49 |
0,51 |
0,45 |
0,55 |
0,21 |
0,25 |
0,14 |
0,42 |
0,43 |
0,55 |
0,56 |
0,17 |
0,13 |
0,18 |
0,15 |
0,14 |
0,14 |
0,13 |
|
0,26 |
0,26 |
0,15 |
0,18 |
0,34 |
0,35 |
0,49 |
1 |
0,64 |
0,57 |
0,57 |
0,18 |
0,1 |
0,06 |
0,35 |
0,3 |
0,44 |
0,33 |
0,1 |
0,2 |
0,3 |
0,22 |
0,23 |
0,03 |
0,14 |
|
0,31 |
0,31 |
0,25 |
0,25 |
0,34 |
0,32 |
0,51 |
0,64 |
1 |
0,52 |
0,59 |
0,19 |
0,18 |
0,12 |
0,37 |
0,32 |
0,44 |
0,42 |
0,13 |
0,21 |
0,25 |
0,19 |
0,18 |
0,08 |
0,16 |
|
0,21 |
0,21 |
0,14 |
0,15 |
0,3 |
0,29 |
0,45 |
0,57 |
0,52 |
1 |
0,5 |
0,08 |
0,07 |
0,1 |
0,33 |
0,32 |
0,43 |
0,33 |
0,08 |
0,21 |
0,25 |
0,17 |
0,2 |
0,02 |
0,14 |
|
0,38 |
0,41 |
0,34 |
0,33 |
0,52 |
0,48 |
0,55 |
0,57 |
0,59 |
0,5 |
1 |
0,23 |
0,26 |
0,12 |
0,43 |
0,33 |
0,44 |
0,47 |
0,18 |
0,17 |
0,21 |
0,17 |
0,25 |
0,13 |
0,18 |
|
0,18 |
0,22 |
0,21 |
0,16 |
0,31 |
0,28 |
0,21 |
0,18 |
0,19 |
0,08 |
0,23 |
1 |
0,63 |
0,44 |
0,19 |
0,28 |
0,2 |
0,24 |
0,54 |
0,36 |
0,49 |
0,58 |
0,59 |
0,53 |
0,46 |
|
0,29 |
0,33 |
0,39 |
0,26 |
0,36 |
0,33 |
0,25 |
0,1 |
0,18 |
0,07 |
0,26 |
0,63 |
1 |
0,46 |
0,28 |
0,23 |
0,14 |
0,25 |
0,56 |
0,35 |
0,39 |
0,46 |
0,5 |
0,54 |
0,44 |
|
0,21 |
0,3 |
0,21 |
0,21 |
0,21 |
0,2 |
0,14 |
0,06 |
0,12 |
0,1 |
0,12 |
0,44 |
0,46 |
1 |
0,21 |
0,19 |
0,25 |
0,21 |
0,48 |
0,38 |
0,32 |
0,43 |
0,35 |
0,46 |
0,42 |
|
0,45 |
0,44 |
0,4 |
0,38 |
0,56 |
0,55 |
0,42 |
0,35 |
0,37 |
0,33 |
0,43 |
0,19 |
0,28 |
0,21 |
1 |
0,37 |
0,36 |
0,45 |
0,26 |
0,21 |
0,22 |
0,24 |
0,13 |
0,21 |
0,2 |
|
0,35 |
0,31 |
0,37 |
0,3 |
0,38 |
0,44 |
0,43 |
0,3 |
0,32 |
0,32 |
0,33 |
0,28 |
0,23 |
0,19 |
0,37 |
1 |
0,6 |
0,43 |
0,19 |
0,07 |
0,15 |
0,2 |
0,2 |
0,12 |
0,17 |
|
0,32 |
0,38 |
0,25 |
0,22 |
0,37 |
0,42 |
0,55 |
0,44 |
0,44 |
0,43 |
0,44 |
0,2 |
0,14 |
0,25 |
0,36 |
0,6 |
1 |
0,44 |
0,16 |
0,15 |
0,23 |
0,15 |
0,18 |
0,1 |
0,18 |
|
0,42 |
0,42 |
0,35 |
0,37 |
0,47 |
0,47 |
0,56 |
0,33 |
0,42 |
0,33 |
0,47 |
0,24 |
0,25 |
0,21 |
0,45 |
0,43 |
0,44 |
1 |
0,23 |
0,14 |
0,13 |
0,16 |
0,19 |
0,22 |
0,18 |
|
0,19 |
0,21 |
0,28 |
0,25 |
0,32 |
0,26 |
0,17 |
0,1 |
0,13 |
0,08 |
0,18 |
0,54 |
0,56 |
0,48 |
0,26 |
0,19 |
0,16 |
0,23 |
1 |
0,66 |
0,35 |
0,46 |
0,49 |
0,71 |
0,77 |
|
0,1 |
0,14 |
0,2 |
0,21 |
0,21 |
0,21 |
0,13 |
0,2 |
0,21 |
0,21 |
0,17 |
0,36 |
0,35 |
0,38 |
0,21 |
0,07 |
0,15 |
0,14 |
0,66 |
1 |
0,39 |
0,43 |
0,43 |
0,48 |
0,64 |
|
0,18 |
0,18 |
0,13 |
0,09 |
0,22 |
0,19 |
0,18 |
0,3 |
0,25 |
0,25 |
0,21 |
0,49 |
0,39 |
0,32 |
0,22 |
0,15 |
0,23 |
0,13 |
0,35 |
0,39 |
1 |
0,65 |
0,56 |
0,24 |
0,35 |
|
0,17 |
0,16 |
0,11 |
0,09 |
0,22 |
0,19 |
0,15 |
0,22 |
0,19 |
0,17 |
0,17 |
0,58 |
0,46 |
0,43 |
0,24 |
0,2 |
0,15 |
0,16 |
0,46 |
0,43 |
0,65 |
1 |
0,61 |
0,37 |
0,46 |
|
0,1 |
0,15 |
0,12 |
0,12 |
0,23 |
0,2 |
0,14 |
0,23 |
0,18 |
0,2 |
0,25 |
0,59 |
0,5 |
0,35 |
0,13 |
0,2 |
0,18 |
0,19 |
0,49 |
0,43 |
0,56 |
0,61 |
1 |
0,38 |
0,45 |
|
0,23 |
0,23 |
0,28 |
0,28 |
0,26 |
0,21 |
0,14 |
0,03 |
0,08 |
0,02 |
0,13 |
0,53 |
0,54 |
0,46 |
0,21 |
0,12 |
0,1 |
0,22 |
0,71 |
0,48 |
0,24 |
0,37 |
0,38 |
1 |
0,65 |
|
0,13 |
0,19 |
0,19 |
0,2 |
0,26 |
0,21 |
0,13 |
0,14 |
0,16 |
0,14 |
0,18 |
0,46 |
0,44 |
0,42 |
0,2 |
0,17 |
0,18 |
0,18 |
0,77 |
0,64 |
0,35 |
0,46 |
0,45 |
0,65 |
1 |
The results shown in Table 3. Construct Reliability and Convergent Validity (AVE) present the levels of internal consistency and convergent validity for the constructs Perception of Sustainable Fashion, Environmental Awareness, Marketing Campaign Effectiveness, Communication (Informational Campaigns), Sustainable Intrinsic Motivation, and Purchase Motivation. For each latent variable, the factor loadings of the corresponding indicators are reported, all exceeding 0.70, which supports the internal coherence of the items. In addition, Cronbach’s alpha and composite reliability (ρc) coefficients are included, both exceeding 0.76, indicating good reliability. Finally, the Average Variance Extracted (AVE) values surpass the 0.50 threshold in all cases, thereby confirming the convergent validity of the measurement instrument. For example, in the case of Perception of Sustainable Fashion, its indicators show loadings ranging from 0.76 to 0.82, with an AVE of 0.63. A similar pattern is observed across the remaining constructs, which strengthens the model, ensures reliability, and supports future design testing, in line with best practices described in the literature.
Table 3.- Construct Reliability and Convergent Validity (AVE)
|
Latent Variables |
Manifest Variables |
Factor Loading >0.5 |
Cronbach’s Alpha >0.7 |
Composite Reliability >0.7 |
Average Variance Extracted (AVE) >0.5 |
|
Perception of Sustainable Fashion |
X11 |
0.76 |
0.88 |
0.91 |
0.63 |
|
X12 |
0.82 |
||||
|
X13 |
0.8 |
||||
|
X14 |
0.76 |
||||
|
X17 |
0.82 |
||||
|
X18 |
0.8 |
||||
|
Environmental Awareness |
M11 |
0.79 |
0.85 |
0.89 |
0.63 |
|
M12 |
0.79 |
||||
|
M13 |
0.81 |
||||
|
M14 |
0.71 |
||||
|
M15 |
0.84 |
||||
|
Campaign Effectiveness |
M21 |
0.85 |
0.76 |
0.86 |
0.68 |
|
M22 |
0.87 |
||||
|
M23 |
0.75 |
||||
|
Sustainability Communication |
mccms1 |
0.77 |
0.84 |
0.88 |
0.63 |
|
mccms2 |
0.73 |
||||
|
mccms3 |
0.75 |
||||
|
mccms4 |
0.82 |
||||
|
mccms5 |
0.81 |
||||
|
Sustainable Intrinsic Motivation |
mot2 |
0.7 |
0.85 |
0.89 |
0.66 |
|
mot3 |
0.77 |
||||
|
mot4 |
0.8 |
||||
|
mot5 |
0.77 |
||||
|
Purchase Motivation |
Y3 |
0.92 |
0.79 |
0.9 |
0.82 |
|
Y4 |
0.89 |
Technical note. The items were derived from the operationalization matrix and were refined prior to estimating the structural model.
According to the Fornell–Larcker criterion presented in Table 4. Discriminant Validity, discriminant validity is ensured for all constructs evaluated in the model. In all cases, the square root of the AVE (values on the diagonal) is greater than the inter-construct correlations, indicating that each construct shares more variance with its own indicators than with other factors in the model. For instance, Purchase Motivation shows a square root of the AVE of 0.91, which is higher than its correlations with Communication (0.69), Campaign Effectiveness (0.64), and Perception of Sustainable Fashion (0.31).
The HTMT analysis reported in the same table shows that all values fall below the 0.90 threshold, thereby confirming discriminant validity among the constructs. The highest value is observed between Communication and Campaign Effectiveness (HTMT = 0.90), which lies at the acceptable upper limit for exploratory studies.
In summary, the consolidated results presented in Table 4 support the discriminant validity of the measurement model, allowing the study to proceed to structural analysis and hypothesis testing, fully aligned with current literature.
Table 4. Discriminant Validity
|
Construct |
Environmental Awareness |
Campaign Effectiveness |
Sustainable Intrinsic Motivation |
Purchase Motivation |
Perception of Sustainable Fashion |
Comunication |
|
Environmental Awareness |
0.79 |
|||||
|
Campaign Effectiveness |
0.25 |
0.82 |
||||
|
Sustainable Intrinsic Motivation |
0.68 |
0.35 |
0.76 |
|||
|
Purchase Motivation |
0.16 |
0.64 |
0.25 |
0.91 |
||
|
Perception of Sustainable Fashion |
0.53 |
0.4 |
0.65 |
0.31 |
0.79 |
|
|
Comunication |
0.3 |
0.73 |
0.31 |
0.69 |
0.3 |
0.78 |
|
Heterotrait-Monotrait Ratio (HTMT) |
||||||
|
Environmental Awareness |
- |
0.29 |
0.82 |
0.19 |
0.58 |
0.36 |
|
Campaign Effectiveness |
0.47 |
0.82 |
0.49 |
0.9 |
||
|
Sustainable Intrinsic Motivation |
0.32 |
0.79 |
0.38 |
|||
|
Purchase Motivation |
0.37 |
0.85 |
||||
|
Perception of Sustainable Fashion |
0.34 |
|||||
|
Comunication |
|
|
|
|
|
- |
The analysis of the structural model, summarized in Table 5, made it possible to empirically evaluate the validity of the nine hypotheses proposed within the theoretical framework. For this evaluation, a two-tailed test with a 5% significance level was applied, and standardized β coefficients with their corresponding p-values were estimated. Each structural relationship was examined according to its direct or indirect path, considering both effect size and its practical relevance within the model.
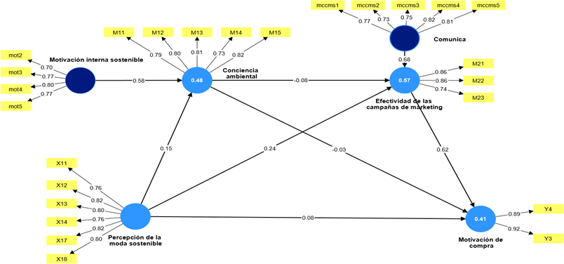
First, Hypothesis H1, which proposed a direct effect between the perception of sustainable fashion and environmental awareness, was supported. The standardized regression coefficient was β = 0.15 with a significance level of p = .02, indicating a positive effect of small magnitude.
In contrast, Hypothesis H2, which considered environmental awareness as a mediating variable between perception and campaign effectiveness, did not obtain statistical support. The estimated coefficient was negative and close to zero (β = −0.01; p = .24), thus ruling out any indirect effect.
Continuing with hypothesis testing, Hypothesis H3, which examined the relationship between perceived campaign effectiveness and purchase motivation, yielded a standardized structural coefficient of β = 0.62 (p = .00). This result indicates a large and statistically significant effect.
Regarding Hypothesis H4, the hypothesis stating that environmental awareness directly influences purchase motivation was not statistically supported, as its coefficient was β = –0.03 (p = .54), indicating no significant association between the variables. In contrast, Hypothesis H5, concerning sustainable intrinsic motivation, revealed a strong effect on environmental awareness. The standardized coefficient was β = 0.58 (p < .001), demonstrating a strong positive association within the model and reinforcing its attitudinal perspective.
With respect to Hypothesis H6, the results confirmed a positive relationship between exposure to informational campaigns (Communication) and perceived campaign effectiveness. The structural coefficient reached β = 0.68 (p < .001), indicating a strong and statistically significant effect.
Complementarily, Hypothesis H7 proposed a mediated effect whereby campaigns influence purchase motivation through perceived effectiveness. The results confirmed this indirect pathway with a coefficient of β = 0.42 (p = .00). Although the total effect size was not calculated, the findings validate that the Communication → Effectiveness → Purchase Motivation path is functional within the model.
By contrast, the results for Hypothesis H8 did not support the existence of a significant indirect effect from Sustainable Intrinsic Motivation to perceived effectiveness mediated by environmental awareness. The coefficient was negative (β = −0.05) and did not reach statistical significance (p = .08). Consequently, this path was excluded from the final model, suggesting that environmental awareness alone is not a sufficient channel to transmit motivational effects toward perceived effectiveness.
Finally, Hypothesis H9 proposed a more complex pathway in which Sustainable Intrinsic Motivation influences purchase motivation through a chain of mediations (environmental awareness → campaign effectiveness). However, this total mediated effect was not statistically significant (β = −0.05; p = .11), indicating that, within the evaluated design, this structural path does not achieve empirical relevance.
In summary, of the nine hypotheses formulated, five were confirmed with robust empirical evidence (H1, H3, H5, H6, and H7), while the remaining hypotheses (H2, H4, H8, and H9) did not show significant relationships. The final structural model is thus highlighting the role of campaign effectiveness and internal motivation as key determinants, while leaving the mediating role of environmental awareness unresolved. This pattern will be further addressed in the discussion and theoretical interpretation sections.

Figure 2. Indicator Loadings (λ)
Table 5. Hypothesis Testing summarizes the structural effects among the variables in the model, confirming the direct and indirect relationships.
Table 5. Hypothesis Testing (5% significance level, two-tailed test with DF = 113; Student’s t = 1.96).
|
Hypothesis |
Path |
|
|
Standardized Coefficient |
Standard Error |
Z value |
p-value |
95% Confidence Interval (lower) |
Decision |
|
|
|
|
95% Confidence Interval (upper) |
||||||||
|
H1 |
Perception of Sustainable Fashion |
→ |
Environmental Awareness |
0.15 |
0.07 |
2.27 |
0.02 |
0.03 |
0.28 |
✔ |
|
H2 |
Perception of Sustainable Fashion → Environmental Awareness |
→ |
Campaign Effectiveness |
-0.08 |
0.05 |
1.76 |
0.08 |
-0.18 |
0 |
✘ |
|
H3 |
Campaign Effectiveness |
→ |
Purchase Motivation |
0.62 |
0.04 |
14.43 |
0 |
0.53 |
0.69 |
✔ |
|
H4 |
Environmental Awareness |
→ |
Purchase Motivation |
-0.03 |
0.05 |
0.61 |
0.54 |
-0.14 |
0.07 |
✘ |
|
H5 |
Sustainable Intrinsic Motivation |
→ |
Environmental Awareness |
0.58 |
0.06 |
9.3 |
0 |
0.46 |
0.7 |
✔ |
|
H6 |
Comunication |
→ |
Campaign Effectiveness |
0.68 |
0.04 |
18.69 |
0 |
0.6 |
0.75 |
✔ |
|
H7 |
Comunication |
→ |
Purchase Motivation (Indirect) |
0.42 |
0.04 |
9.7 |
0 |
0.33 |
0.5 |
✔ |
|
H8 |
Sustainable Intrinsic Motivation |
→ |
Campaign Effectiveness (Indirect) |
-0.05 |
0.03 |
1.77 |
0.08 |
-0.1 |
0 |
✘ |
|
H9 |
Sustainable Intrinsic Motivation |
→ |
Purchase Motivation (Indirect) |
-0.05 |
0.03 |
1.59 |
0.11 |
-0.11 |
0.01 |
✘ |
DISCUSSION
Considering the results of the present study, it is important to highlight that sustainable fashion ceases to be merely a style and becomes a lens through which young people reassess their consumption decisions. This is reflected in the results found between perception and environmental awareness, confirming H1, which reinforces the arguments put forward by Zhigui Jiménez et al. (2023) and Henninger et al. (2016), who maintain that the way consumers visually and ethically interpret sustainability conditions their level of environmental reflection.
However, Hypothesis H2, which anticipated a mediating role of environmental awareness between perception and perceived effectiveness, was not confirmed. Despite the theoretical expectations supported by authors such as Ochante-Ramos and Pinedo-Campos (2023), the mediating pathway did not reach statistical significance. This result should not be interpreted as a conceptual failure, but rather as empirical evidence of a fragmentation between knowing and valuing. As McNeill and Moore (2015) warn, environmental awareness is not always sufficient to modify how campaigns are interpreted. In this sense, the attitude–behavior gap appears to remain latent.
By contrast, the most robust pathway in the model was validated in H3: perceived campaign effectiveness directly and significantly influences purchase motivation. This finding is consistent with Mirbabaie et al. (2022), who identify digital nudging as a mechanism capable of shaping decisions through message perception. Likewise, studies such as Cristófol-Rodríguez et al. (2024) indicate that consumers respond more favorably when they perceive coherence, authenticity, and clarity in content. In the present study, this pattern became evident.
Conversely, the result for H4 indicates that environmental awareness alone is insufficient to trigger sustainable purchasing decisions. This conclusion aligns with the findings of Francisco and Sarang (2022) and Goñi Ramírez (2023), who explain that awareness, if not reinforced by contextual factors such as incentives, social pressure, or product accessibility, lacks persuasive power. In other words, knowing does not necessarily translate into doing.
At the motivational level, Hypothesis H5 confirmed that Sustainable Intrinsic Motivation has a direct and substantial effect on environmental awareness. This result is consistent with self-determination theory proposed by Ryan and Deci (2000), which posits that authentic personal values generate a structural predisposition toward environmental judgment. This relationship proved to be robust in the evaluated sample, suggesting that students with stronger ethical convictions also tend to develop more solid environmental reasoning.
Similarly, Hypothesis H6 provided evidence regarding the role of the Communication variable, that is, exposure to informational campaigns. This construct showed a significant direct effect on perceived effectiveness, confirming what authors such as McQuail (2010) and Petty and Cacioppo (1986) have long argued within the Elaboration Likelihood Model (ELM): repetition, message format, and source can activate peripheral processing routes that influence content evaluation. In this sample, exposure to environmental messages clearly made a difference.
Moreover, the mediating chain proposed in H7—in which Communication influences purchase motivation through perceived effectiveness—was confirmed. This finding strengthens the communicational logic of the model by showing that effects do not occur solely through direct exposure, but also through intermediate perceptions that filter message interpretation. This pattern had already been anticipated by Cristófol-Rodríguez et al. (2024), who emphasize that perceived effectiveness acts as a pivotal variable between communicative stimuli and behavioral responses.
Nevertheless, hypothesis H8 and H9 were not supported. Neither the indirect effect of internal motivation on perceived effectiveness, nor the total mediated effect from internal motivation to purchase intention, reached statistical significance. This reveals a structural weakness: although ethical motivation predisposes individuals toward ecological thinking (H5), this impulse is not effectively channeled when environmental awareness fails to function as a mediating mechanism. As suggested by Ryan and Deci (2000), personal values require a facilitating environment in order to translate into action. In the absence of structural conditions that reinforce perception or validate the message, motivation remains confined to the internal domain.
Taken together, the discussion shows that the structural model is functional in its communicational pathways (H3, H6, H7) and primary motivational routes (H1, H5), but not in the more complex mediations involving environmental awareness as an intermediate node. Despite its theoretical validity, environmental awareness did not operate as an effective linkage between more distal variables.
CONCLUSIONS
The results of the structural model indicate that the propensity to consume sustainable fashion among Millennials in Machala is primarily supported by three key elements: an initially favorable perception of sustainable fashion, an internal motivation aligned with environmental values, and the perception that informational campaigns are clear and effective. In contrast, environmental awareness occupies a secondary role and does not consistently mediate between these factors.
These findings allow for a more nuanced interpretation of the weight traditionally attributed to environmental awareness in models of responsible consumption. In this sample, environmental awareness failed in positioning itself as a connecting point between perceptual components and communication-related pathways.
Instead, campaigns and internal motivation showed the strongest relationships within the model, offering a clearer understanding of how sustainable purchase intention is shaped in a context where the availability of ecological products remains limited and progresses slowly.
Based on these results, several practical orientations emerge for adjusting messages aimed at university students, particularly when attempting to balance objective information with elements that resonate with their personal values.
It is important to note, however, that the study was conducted with a limited sample, at a single point in time, and based on self-reported data—factors that reduce the possibility of extrapolating these patterns to other consumer groups. Under these conditions, new research questions arise that invite the exploration of more diverse samples, the inclusion of factors that condition real access to sustainable products, and the design of longitudinal studies capable of tracking the evolution of these relationships over time.
Limitations of the Study
This study presents several limitations that should be taken into account. First, the sample was limited to university students, which restricts the generalizability of the findings to other age groups or consumer segments with different— or even similar—consumption dynamics. In addition, cross-sectional design does not allow for the observation of changes in perceptions or motivations over time. Finally, because the study relied on self-reported data and a correlational approach, causal relationships among the constructs cannot be established.
Future Implications of the Study
Future research could incorporate additional moderators and mediators, such as gender, age, and other classical demographic or contextual variables. The inclusion of these factors may help explore new pathways and identify additional effects within the model. Moreover, a longitudinal design would allow researchers to examine how perceptual and motivational pathways evolve and consolidate over time.
REFERENCES
Antonetti, P., & Maklan, S. (2014). Feelings that make a difference: How guilt and pride convince consumers of the effectiveness of sustainable consumption choices. Journal of Business Ethics, 124(1), 117–134. https://doi.org/10.1007/s10551-013-1841-9
Anggriani, M., Syahrial, S., & Ramadhani, Y. (2024). The influence of social media campaigns on sustainable fashion interest among Indonesian youth. Journal of Environmental Marketing, 12(1), 77–89.
Álvarez Fernández, D. (2023). Sustainability in the fashion industry: An analysis from the perspective of young consumers [Undergraduate thesis, University of Valladolid]. UVaDOC. https://uvadoc.uva.es/handle/10324/62401
Benítez, J., Henseler, J., Castillo, A., & Schuberth, F. (2020). How to perform and report PLS-SEM results: Guidelines for confirmatory and explanatory research in information systems. Information & Management, 57(2), 103168. https://doi.org/10.1016/j.im.2019.103168
Carrión-Bósquez, N. (2024). Advertising and eco-labels as influencers of eco-consumer attitudes and awareness: Case study of Ecuador. Preprints, 2023-12-1542. https://doi.org/10.20944/preprints202312.1542.v1
Cristófol-Rodríguez, M., Ayala, C., & Paredes, J. (2024). Ecological persuasion strategies on social media and their influence on young people’s sustainable behavior. International Journal of Environmental Communication, 19(2), 88–105.
Chin, W. W. (1998). The partial least squares approach to structural equation modeling. In G. A. Marcoulides (Ed.), Modern methods for business research (pp. 295–336). Lawrence Erlbaum.
Darmawan, M. I., Sumbayak, H. J., & Natakoesoemah, S. (2022). Millennial perceived value toward Sejauh Mata Memandang: A sustainable fashion product in Indonesia. Syntax Literate: Jurnal Ilmiah Indonesia, 7(1), 318–327. https://doi.org/10.36418/syntax-literate.v7i1.4165
Fornell, C., & Larcker, D. F. (1981). Evaluating structural equation models with unobservable variables and measurement error. Journal of Marketing Research, 18(1), 39–50. https://doi.org/10.2307/3151312
Hair, J. F., Hult, G. T. M., Ringle, C. M., & Sarstedt, M. (2019). A primer on partial least squares structural equation modeling (PLS-SEM) (2nd ed.). Sage.
Hair, J. F., Hult, G. T. M., Ringle, C. M., & Sarstedt, M. (2022). PLS-SEM: The future of variance-based structural equation modeling. European Business Review, 34(2), 120–142.
Henseler, J., Ringle, C. M., & Sarstedt, M. (2015). A new criterion for assessing discriminant validity in variance-based structural equation modeling. Journal of the Academy of Marketing Science, 43(1), 115–135. https://doi.org/10.1007/s11747-014-0403-8
Hernández Sampieri, R., Fernández Collado, C., & Baptista, P. (2014). Research methodology (6th ed.). McGraw-Hill.
El-Shihy, D. (2025). Leveraging social media for sustainable fashion: How brand-generated content and user-generated content on TikTok and Instagram shape Gen Z consumers’ purchase intentions. Future Business Journal, 11(1), 29. https://doi.org/10.1186/s43093-025-00329-2
Evans, K., & Campbell, J. (2021). Environmental influencers and green credibility on Instagram: An analysis of trust and engagement. Journal of Digital & Social Media Marketing, 9(2), 175–186.
Fletcher, K. (2014). Sustainable fashion and textiles: Design journeys (2nd ed.). Earthscan.
Francisco, M., & Sarang, R. (2022). Attitude versus action: Environmental concern and sustainable buying. International Journal of Ethical Consumerism, 9(1), 39–53.
Janet, E., Suárez, P., & Méndez, R. (2021). Consumer behavior toward sustainable fashion among university students. Scientific Journal of Marketing, 5(6), 41–56. https://ciencialatina.org/index.php/cienciala/article/view/1096
Goñi Ramírez, P. (2023). Responsible fashion consumption and ethical perception among university students. Journal of Consumer Studies, 18(2), 45–60.
Gran, L., & Perdidos, R. (2019). Transformations of fashion and sustainability. Journal of Fashion and Society, 7(1), 33–45.
Hasbullah, N. N., Sulaiman, Z., Mas’od, A., & Sugiran, H. S. A. (2022). Drivers of sustainable apparel purchase intent. Asian Journal of Business Research, 12(2), 33–51.
Henninger, C. E., Alevizou, P. J., & Oates, C. J. (2016). What is sustainable fashion? Journal of Fashion Marketing and Management, 20(4), 400–416.
Kollmuss, A., & Agyeman, J. (2002). Mind the gap: Why do people act environmentally and what are the barriers to pro-environmental behavior? Environmental Education Research, 8(3), 239–260. https://doi.org/10.1080/13504620220145401
Kanchanapiboon, A., & Paswan, A. (2022). Fashion sustainability and the green supply chain in ASEAN. Journal of Fashion Operations, 6(2), 50–69.
Leclercq-Machado, L., Vargas, D., & Herrera, M. (2022). Ethical consumption and sustainable fashion among Peruvian university students. Andean Journal of Social Studies, 25(3), 134–150.
Lin, M. (2023). Ethical fashion and youth behavior in the United States. American Journal of Sustainable Consumption, 18(1), 67–82.
McNeill, L., & Moore, R. (2015). Sustainable fashion consumption and the fast fashion conundrum. International Journal of Consumer Studies, 39(3), 212–222. https://doi.org/10.1111/ijcs.12169
McQuail, D. (2010). McQuail’s mass communication theory (6th ed.). Sage.
Mirbabaie, M., Stieglitz, S., Frick, N. R. J., & Möllmann, H. (2022). Digital nudging in social media. Journal of Consumer Behaviour, 21(1), 15–28.
Muposhi, A., & Chuchu, T. (2022). Purchase behavior in eco-fashion: An African Millennial perspective. African Journal of Marketing Research, 10(4), 220–237.
Muslimah, A., & Muhyidin, T. (2024). Fashion ethics and sustainable values in Gen Z. Indonesian Journal of Green Marketing, 11(1), 45–59.
Ochante-Ramos, M., & Pinedo-Campos, F. (2023). The role of environmental awareness in pro-environmental behavior. Journal of Environmental Sciences, 22(1), 14–30.
Padilla Castillo, G. (2023). Instagram, fashion, and consumption in the face of possible sustainability. Communication Papers, 12(25), 45–62. https://doi.org/10.33115/udg_bib/cp.v12i25.2342
Petty, R. E., & Cacioppo, J. T. (1986). Communication and persuasion: Central and peripheral routes to attitude change. Springer.
Ramayah, T., Cheah, J., Chuah, F., Ting, H., & Memon, M. A. (2018). Partial least squares structural equation modeling (PLS-SEM) using SmartPLS 3.0. Pearson Malaysia.
Ramírez, L., & Ortiz, P. (2023). Ethical perception and environmental awareness among Central American Millennials. Central American Journal of Social Psychology, 15(1), 22–41.
Rodríguez Gutiérrez, D. (2022). Attitude, perception, and behavior in sustainable fashion. Latin American Journal of Marketing Research, 11(2), 49–67.
Ryan, R. M., & Deci, E. L. (2000). Self-determination theory and the facilitation of intrinsic motivation, social development, and well-being. American Psychologist, 55(1), 68–78. https://doi.org/10.1037/0003-066X.55.1.68
Sáenz de Tejada, F., & Molina, A. (2022). Young consumers’ environmental attitude–behaviour gap in Southeast Asia. Journal of Consumer Behaviour, 21(4), 370–385. https://doi.org/10.1002/cb.1967
Song, Y., & Nah, S. (2024). Gender differences in sustainable apparel behavior among Millennials. Fashion Sustainability Journal, 17(1), 102–118.
Zahroh, S. N. (2023). Attitude–behaviour gap in sustainable fashion consumption among Indonesian youth. International Journal of Sustainability in Higher Education, 24(4), 713–731. https://doi.org/10.1108/IJSHE-03-2023-0062
Zhu, J. (2021). Sustainable fashion perception among Chinese youth. Journal of Youth and Consumer Studies, 14(2), 112–126.
Zhigui Jiménez, M., Espinoza, J., & Cabrera, V. (2023). Perception of sustainable fashion and purchase decision among young consumers. Journal of Innovation and Responsible Consumption, 8(3), 27–42.
Conflicts of Interest
The authors declare no conflicts of interest.
[1] Universidad Técnica de Machala, Ecuador. Email: mordonez13@utmachala.edu.ec. https://orcid.org/0009-0005-9284-348X
[2] Maestría en Proyectos Educativos y Sociales. Universidad Técnica de Machala, Ecuador. Email: ifeijoo@utmachala.edu.ec. https://orcid.org/0000-0002-7920-9039.
[3] Magíster en Tributación. Universidad de Guayaquil, Ecuador. Email: maria.mitea@ug.edu.ec. https://orcid.org/0000-0002-1607-5299.
[4] Docente de la Universidad Técnica de Machala, Ecuador. Email: cviteri@utmachala.edu.ec. https://orcid.org/0009-0001-8265-7035.
[5] Máster en Gestión de Proyectos de la Escuela Politécnica del Litoral- Escuela de Posgrado de Administración de empresas. Máster en investigación e innovación educativa, Universidad Casa Grande. Ph.D. la Universidad de Alicante, España. Docente de la Universidad Técnica de Machala, Ecuador. Email: cbsarmiento@utmachala.edu.ec. https://orcid.org/0009-0009-0875-728X.