Percepción de la moda sostenible entre los millennials de Machala: Tendencias, desafíos y oportunidades para las marcas

 

Perception of Sustainable Fashion among millennials in Machala: Trends, Challenges, and Opportunities for Brands

 

 

 

Miguel Alesandro Ordoñez Izquierdo

Irene María Feijoo Jaramillo

María Teresa Mite Albán

Carlos Joel Viteri Escobar

Carlos Bolívar Sarmiento Chugcho

 

 

 

 

 

 

 

 

 

 

 

 

 

Fecha de recepción: 7 de julio de 2025

Fecha de aceptación: 21 de noviembre de 2025


 

Percepción de la moda sostenible entre los millennials de Machala: Tendencias, desafíos y oportunidades para las marcas

Perception of Sustainable Fashion among millennials in Machala: Trends, Challenges, and Opportunities for Brands

Miguel Alesandro Ordoñez Izquierdo[1], Irene María Feijoo Jaramillo[2], María Teresa Mite Albán[3], Carlos Joel Viteri Escobar[4] y Carlos Bolívar Sarmiento Chugcho[5]

Como citar:  Ordoñez, M., Feijoo, I., Mite, M., Viteri, C., Sarmiento, C. (2026). Percepción de la moda sostenible entre los millennials de Machala: Tendencias, desafíos y oportunidades para las marcas. Revista Universidad de Guayaquil. 140 (1), pp.: 47-68. DOI: https://doi.org/10.53591/rug.v140i1.2489

 

RESUMEN

En el campo específico del comportamiento del consumidor y Marketing sostenible de la población millennials, en el área específica de la moda se plantea a menudo un punto de equilibrio que plantea tensiones entre la estética y la preocupación ambiental. Sobre todo, muchos de los jóvenes a pesar de expresar sensibilidad por estos temas, esta preocupación no necesariamente se traduce a sus decisiones de compra. En ese escenario, se habla mucho de conciencia ambiental y de campañas persuasivas, aunque todavía no está del todo claro cómo se entrelazan la percepción de la moda sostenible, la motivación personal y los mensajes que circulan en redes para influir realmente en la compra responsable. Este trabajo se centró en 364 estudiantes universitarios de Machala y utilizó un modelo de ecuaciones estructurales estimado con mínimos cuadrados parciales para seguir esas relaciones de manera conjunta. Los análisis muestran que la motivación interna y una percepción favorable sí elevan el juicio ambiental, y que la exposición a contenidos informativos se asocia con una mayor sensación de efectividad de las campañas. Ahora bien, lo que termina inclinando la intención de compra no es tanto la conciencia ambiental por sí sola —su efecto directo resultó bastante discreto—, sino cómo el público interpreta la fuerza persuasiva de esas campañas, que termina funcionando como la pieza que conecta los mensajes con la motivación de compra. Estos resultados apuntan a que informar, por sí mismo, se queda corto: las estrategias dirigidas a públicos jóvenes necesitan tocar fibras más personales y alinearse con sus rutinas para que la sostenibilidad empiece a reflejarse en decisiones de compra cotidianas.

 

PALABRAS CLAVES:

Percepción de la moda sostenible, Conciencia ambiental, Efectividad de las campañas, Motivación de compra, Campañas informativas, Motivación interna sostenible

 

 

 

 

 

Percepción de la moda sostenible entre los millennials de Machala: Tendencias, desafíos y oportunidades para las marcas

Perception of Sustainable Fashion among millennials in Machala: Trends, Challenges, and Opportunities for Brands

 

ABSTRACT

In the specific field of consumer behaviour and sustainable marketing among the millennials population, fashion is often presented as a point of balance that exposes tensions between aesthetics and environmental concern. Above all, many young people, despite expressing sensitivity to these issues, do not necessarily translate that concern into their purchasing decisions. In this scenario, environmental awareness and persuasive campaigns are frequently discussed, yet it is still not entirely clear how perceptions of sustainable fashion, personal motivation and the messages circulating on social media intertwine to truly influence responsible buying. This study focused on 364 university students in Machala and used a structural equation model estimated via partial least squares (PLS-SEM) to follow these relationships jointly. The analyses show that internal motivation and a favourable perception do in fact strengthen environmental judgement, and that exposure to informational content is associated with a greater perceived effectiveness of campaigns. However, what ultimately tips purchase intention is not environmental awareness on its own—its direct effect turned out to be rather modest—but the way the audience interprets the persuasive strength of those campaigns, which ends up operating as the piece that links the messages with purchase motivation. These results suggest that providing information, by itself, falls short: strategies aimed at young audiences need to tap into more personal motives and align with their daily routines for sustainability to start being reflected in everyday consumption choices.

KEYWORDS:

Sustainable fashion perception, Environmental awareness, Campaign effectiveness, Purchase motivation, Informational campaigns, Sustainable internal motivation

 

 

 


 


INTRODUCCIÓN

La industria de la moda ha crecido con tal rapidez en las últimas décadas que su impacto ha despertado un interés constante entre quienes estudian la relación entre economía, sociedad y medio ambiente. Esa expansión, aunque positiva para ciertos sectores, ha traído también cuestionamientos fuertes: el rubro textil figura entre los más contaminantes a nivel global y, por lo mismo, ha quedado bajo un escrutinio permanente. Ese contraste —crecimiento acelerado y alto costo ecológico— explica por qué el sector ha impulsado ajustes profundos en sus formas de producir y de comunicar, buscando alternativas más responsables, entre ellas la moda sostenible (Cristófol-Rodríguez et al., 2024; Gran y Perdidos, 2019).

 

Al revisar estudios recientes, especialmente los desarrollados en contextos tan distintos como China (Zhu, 2021) y Estados Unidos (Lin, 2023), se observa un patrón común: la moda ética dejó de ser solamente una propuesta ecológica y pasó a convertirse en un espacio estratégico que influye en cómo consumen los jóvenes. Este giro se nota con mayor claridad en las generaciones formadas en la era digital, como los millennials y los centennials, quienes reciben información y tendencias a un ritmo distinto al de generaciones previas.

 

En América Latina este fenómeno adopta matices propios. Investigaciones realizadas en Perú, por ejemplo, muestran que la transición hacia prácticas más responsables se entrelaza con factores culturales, económicos y también comunicacionales que condicionan el comportamiento de los consumidores (Leclercq-Machado et al., 2022). En ese escenario, la moda sostenible deja de funcionar solo como una tendencia de compra: aparece como un espacio donde conviven valores, mensajes mediáticos, prácticas de adquisición y formas emergentes de ciudadanía ecológica.

 

Gran y Perdidos (2019) advierten que “cada año se desperdician 460 mil millones de dólares en prendas que apenas han sido usadas entre siete y diez veces” (p. 37), estos datos nos revelan un patrón de consumo acelerado.

 

Dentro de la literatura, este escenario suele relacionarse con lo que varios autores denominan la “brecha entre la actitud y el comportamiento” o attitude–behaviour gap. Esta diferencia aparece con fuerza en jóvenes de entre 20 y 24 años, un grupo que manifiesta interés por los temas ambientales, aunque no siempre actúa en coherencia con ese discurso.

 

En la práctica ocurre algo sencillo: muchos reconocen que el impacto ambiental les preocupa, pero esa inquietud no siempre se traduce en decisiones de compra más responsables. En otras palabras, existe un desfase entre lo que afirman y lo que realmente hacen al elegir un producto, tal como lo subrayan Kollmuss y Agyeman (2002).

 

Esta discrepancia entre el discurso y la acción puede explicarse, en parte, por la falta de conocimiento y por la escasa efectividad de las campañas dirigidas a este segmento.

 

Cristófol-Rodríguez et al. (2024) corroboraron que únicamente empresas como Inditex y Mango han logrado el cumplimiento formal de normas como la ISO 14001.

 

En la revisión de la literatura se ha corroborado que se adolece de estudios que examinen de forma integral los efectos indirectos de variables como la efectividad percibida, la conciencia ambiental y las motivaciones internas en el consumo sostenible (Hasbullah et al., 2022). Particularmente en Latinoamérica, se desconoce con precisión el impacto de las campañas informativas sobre la eficacia publicitaria percibida (Álvarez Fernández, 2023). Este estudio propone superar estas limitaciones mediante la modelación de ecuaciones estructurales con PLS-SEM, analizando de manera conjunta los efectos directos e indirectos entre motivación interna, efectividad de campañas e intención de compra (Zhu, 2021; Lin et al., 2023).

 

Los mercados abiertos han favorecido formas de consumo cada vez más aceleradas. Una misma prenda se usa pocas veces y, en muchos casos, ni siquiera llega a superar los siete usos antes de desecharse (Gran y Perdidos, 2019; Janet et al., 2021). Este escenario resulta especialmente inquietante en el caso de los millennials, que suelen defender la sostenibilidad en su discurso cotidiano, mientras mantienen hábitos de compra poco coherentes con esa postura (Zahroh, 2023).

 

Aunque el interés por el consumo sustentable ha crecido a escala mundial, siguen siendo limitados los trabajos que abordan, de manera realmente integral y con los constructos propuestos en este estudio, la relación entre percepción, conciencia ambiental, efectividad de campañas y motivación de compra utilizando modelos de ecuaciones estructurales PLS-SEM. Esa ausencia de análisis más completos abre una oportunidad de investigación que todavía no ha sido suficientemente aprovechada.

 

Esta idea se apoya en evidencias empíricas previas. Zhu (2021), por ejemplo, aplicó PLS-SEM en China para examinar cómo las percepciones de valor y las actitudes ambientales influyen en la intención de compra de prendas de moda ecológica entre consumidores millennials. En un contexto distinto, Leclercq-Machado et al. (2022) estudiaron en Perú los patrones de consumo de moda sostenible y analizaron de qué manera la Preocupación Ambiental (PA) y el Conocimiento Ambiental Percibido (CAP) actúan como predictores de la Actitud Ambiental (AA).

 

Antonetti y Maklan (2014) complementan este panorama al mostrar que las emociones de culpa y orgullo también intervienen en el consumo sostenible. Su trabajo evidencia que dichas emociones operan a través de la Percepción de Eficacia del Consumidor (PCE) y, a partir de ese mecanismo, terminan influyendo en las intenciones de compra de productos sostenibles.

 

En síntesis, el debate sobre la sostenibilidad en el sector de la moda se ha intensificado, pero la evidencia reciente sigue señalando una distancia importante entre el interés declarado y el comportamiento real de compra (Hasbullah et al., 2022), sobre todo entre los millennials (McNeill & Moore, 2015) que viven en ciudades de tamaño medio. Este grupo dice estar preocupado por el impacto ambiental de sus decisiones de consumo (Rodríguez Gutiérrez, 2022); sin embargo, la mayoría “aún no está dispuesta a desembolsar más por ropa sostenible” (Paola et al., 2023, p. 5). Todo ello sugiere que el compromiso con la sostenibilidad, al menos por ahora, se mantiene en un nivel más bien superficial (Cristófol-Rodríguez et al., 2024).

 

Estudios como el de Hasbullah et al. (2022) argumentan que, aun cuando la percepción de la moda sostenible es positiva, no basta por sí sola para estimular la motivación de compra. Elementos como la sensibilización ambiental y la eficacia observada de las campañas (Álvarez Fernández, 2023; Evans & Campbell, 2021) desempeñan un papel crucial en la mediación de dicha motivación.

 

Esta tensión entre actitud y comportamiento, también conocida como brecha actitud–comportamiento, ha sido documentada en diversas regiones, pero continúa siendo poco estudiada empíricamente en países latinoamericanos (Leclercq-Machado et al., 2022), donde las dinámicas de consumo se entrelazan con inequidades económicas y con tácticas de comunicación más restringidas (Padilla Castillo, 2023).

 

Utilizando el enfoque del modelado de ecuaciones estructurales (PLS-SEM), este estudio se propone analizar la relación entre la percepción de la moda sostenible, la conciencia ambiental, la efectividad de las campañas y la motivación de compra entre los millennials de Machala, en respuesta a las brechas de conocimiento identificadas. Junto con la revisión bibliográfica realizada, los cálculos del modelo permiten observar tanto los efectos directos como los efectos indirectos.

 

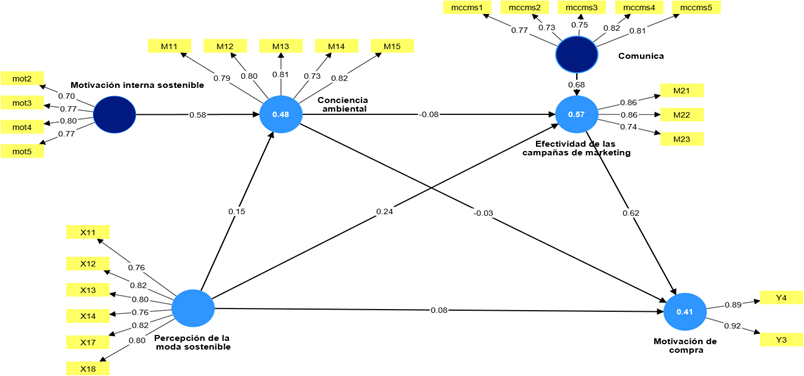
El modelo estructural representado en la Figura 1 se desarrolló para superar el predominio de enfoques meramente descriptivos en estudios previos sobre consumo sostenible, especialmente entre jóvenes de 20 a 24 años (conocidos como millennials). Este trabajo integra tres marcos teóricos: en primer lugar, la teoría de la motivación autodeterminada (Ryan y Deci, 2000); en segundo lugar, la percepción social de la moda ética (Fletcher, 2014); y, finalmente, la teoría de la persuasión en contextos de doble procesamiento (Petty y Cacioppo, 1986).

 

En este estudio se reconocen como variables la motivación interna sostenible, la conciencia ambiental, la percepción de efectividad publicitaria y la intención de compra. Todas ellas se han conceptualizado a partir de hallazgos recientes en contextos similares, como los de millennials en economías emergentes (Song & Nah, 2024; Muposhi & Chuchu, 2022).

 

La técnica PLS tiene como una de sus principales virtudes la capacidad de captar relaciones latentes entre constructos como percepción de calidad, motivación personal, conciencia ambiental y comportamiento declarado. Esta propiedad permite una representación empírica más cercana a la complejidad del fenómeno, que supera el análisis puramente descriptivo o relacional. Al mismo tiempo, el uso de un modelo estructural basado en mínimos cuadrados parciales (PLS-SEM) facilita el análisis simultáneo de efectos directos, indirectos y mediados entre los constructos propuestos, por lo que se configura como la opción estadística más adecuada para los fines de este estudio.

 

En síntesis, y en coherencia con el objetivo general del estudio, se plantea un modelo estructural con tres variables independientes: Motivación Interna Sostenible (Moti), Comunica (C) y Percepción de la Moda Sostenible (PMS). Como variables dependientes se consideran la Conciencia Ambiental (CA), la Efectividad de las Campañas de Marketing (ECM) y la Motivación de Compra (MC). A partir de esta estructura se formulan las siguientes hipótesis.

 

Esta afirmación se respalda en evidencia empírica con millennials. En Indonesia, Darmawan et al. (2022) reportan β = 0.42*** al analizar la relación entre percepción de moda sostenible y conciencia ambiental. En Centroamérica, Ramírez y Ortiz (2023) informan coeficientes estandarizados en un rango de β [0.35, 0.50], y en Ecuador, Zhigui Jiménez et al. (2023) señalan valores similares para materiales reciclados (β = 0.38***) y certificaciones éticas (β = 0.47***). En conjunto, estos resultados respaldan la trayectoria PMS → CA.

 

Diversos estudios respaldan esta relación mediada. Un metaanálisis con 12 estudios en Asia y América Latina (Darmawan et al., 2022) reporta un efecto promedio de β = 0.15*. En Ecuador, Zhigui Jiménez et al. (2023) informan PMS → CA con β = 0.47*** y CA → ECM con β = 0.38***, además de un efecto indirecto PMS → CA → ECM de β = 0.18* (IC 95% [0.10, 0.26]). Estas evidencias apoyan la hipótesis de mediación propuesta.

 

La relación se sustenta en varios contextos. En Indonesia, Darmawan, Sumbayak y Natakoesoemah (2022) confirman que la percepción de valor sostenible se asocia con la intención de compra entre jóvenes consumidores (β = 0.44*). En Malasia, Anggriani et al. (2024) evidencian una relación significativa de β = 0.39*, mientras que en ciudades latinoamericanas Marín López (2020) encuentra una correlación directa entre la percepción de efectividad de campañas en Instagram y la disposición de compra (r = .41, p < .01). En conjunto, estos resultados refuerzan la hipótesis H3.

 

La hipótesis H4 también cuenta con apoyo empírico. En Malasia, Muslimah & Muhyidin (2024) reportan que la conciencia ambiental se vincula con la motivación de compra de productos sostenibles (β = 0.32*). En Corea del Sur, Song & Nah (2024) muestran que la conciencia ecológica ejerce una influencia directa sobre la motivación de compra (β = 0.29*), y en España, Cristófol-Rodríguez et al. (2024) documentan una relación positiva entre preocupación ambiental y disposición a comprar productos sostenibles (β = 0.31*). Estos valores respaldan de manera convergente la hipótesis planteada.

 

Esta hipótesis se apoya en estudios que vinculan motivación interna y conciencia ecológica. En Sudáfrica, Muposhi & Chuchu (2022) reportan β = 0.44* al analizar cómo los valores personales refuerzan la conciencia proambiental. En Indonesia, Darmawan et al. (2022) encuentran que la motivación autónoma se asocia directamente con una mayor sensibilidad ecológica (β = 0.37*), y en Ecuador, Zhigui Jiménez et al. (2023) muestran que la disposición personal hacia la sostenibilidad predice el nivel de información ambiental (β = 0.41*). En conjunto, estos hallazgos sustentan la hipótesis H5.

 

En Indonesia, Muslimah & Muhyidin (2024) muestran que la exposición frecuente a contenidos de moda sostenible en redes sociales y plataformas educativas incrementa la percepción de efectividad de las campañas (β = 0.29*). De forma complementaria, El-Shihy (2025) encuentra que el contenido de marcas de moda sostenible en Instagram y TikTok influye en la intención de compra de la Generación Z a través de la actitud hacia la marca (β = 0.33*). En Ecuador, Carrión-Bósquez (2024) reporta que la actitud ecológica se relaciona positivamente con una mayor conciencia ecológica (β = 0.31*; IC 95% [0.22, 0.42]). En conjunto, estos resultados respaldan la hipótesis H6.

 

La mediación propuesta en H7 se sustenta con evidencia empírica. En Indonesia, Muslimah & Muhyidin (2024) identifican que la exposición percibida a contenidos de sostenibilidad en redes y otros medios digitales aumenta la percepción de efectividad de las campañas, lo que repercute en la motivación de compra (β indirecto = 0.21**). En Egipto, El-Shihy (2025) demuestra que el contenido generado por los usuarios (UGC) sobre moda sostenible en TikTok e Instagram influye en la intención de compra de la Generación Z de forma indirecta, a través de la actitud hacia la marca y las normas subjetivas (β = 0.19; IC 95% [0.12, 0.25]). En América Latina, Carrión-Bósquez (2024) encuentra que la actitud ecológica se asocia con un mayor nivel de conciencia ecológica, apuntando a mecanismos similares de influencia comunicativa. Desde una perspectiva teórica, McQuail (2010) sostiene que la exposición continuada a mensajes informativos favorece un procesamiento cognitivo más profundo y acciones más motivadas. Este conjunto de evidencias justifica la hipótesis H7.

 

H8: La motivación interna sostenible influye indirectamente en la efectividad de las campañas a través de la conciencia ambiental. MIS → CA → ECM. Moti → M1 → M2.

En Sudáfrica, Muposhi & Chuchu (2022) reportan que la motivación basada en creencias ecológicas promueve una mayor conciencia, la cual actúa como vía para valorar las campañas (β = 0.44*, efecto total mediado). En Indonesia, Darmawan et al. (2022) hallan que la motivación autónoma incrementa la sensibilidad ambiental (β = 0.37*), que a su vez influye positivamente en la efectividad percibida de campañas sostenibles (CA → ECM, β = 0.35*). Estudios recientes confirman esta trayectoria mediada en audiencias jóvenes: la internalización de valores éticos favorece una lectura más favorable y crítica de los mensajes sostenibles, siempre que exista una conciencia previa sobre los problemas ambientales (Muslimah & Muhyidin, 2024). En conjunto, estos hallazgos sustentan empíricamente la hipótesis planteada.

 

H9: La motivación interna sostenible influye indirectamente en la motivación de compra a través de la conciencia ambiental y la efectividad percibida. MIS → CA → ECM → MC. Moti → M1 → M2 → Y. Indirecta múltiple.

Esta afirmación se encuentra respaldada por evidencia empírica consistente en estudios con jóvenes consumidores en mercados emergentes. En Sudáfrica, Muposhi & Chuchu (2022) reportan que la internalización de valores sostenibles predice tanto la conciencia proambiental (β = 0.44*) como la disposición actitudinal hacia el consumo ético (β = 0.39*). En Indonesia, Darmawan et al. (2022) encontraron un efecto indirecto significativo de la motivación autónoma sobre la intención de compra, mediado por la conciencia ambiental y la evaluación positiva de campañas (β = 0.21*, IC 95% [0.13, 0.30]). En América Latina, Muslimah & Muhyidin (2024) muestran que la disposición ética predice la activación cognitiva ambiental (β = 0.41*) y que esta influye en la percepción de campañas sostenibles como motivadoras del consumo (β = 0.35***), configurando un efecto total indirecto sobre la intención de compra (β = 0.19*, p < .05). Estos resultados refuerzan la validez empírica de la mediación encadenada en poblaciones millennials.

 

Las relaciones entre los constructos planteados nos permiten dar forma al modelo teórico propuesto.

Diagrama

El contenido generado por IA puede ser incorrecto.

 

Figura 1 Modelo General e Hipótesis

 

METODOLOGÍA

La población objetivo estuvo compuesta por estudiantes universitarios nacidos entre 1981 y 1998, es decir, con edades entre 26 y 41 años al momento de la recolección de datos. Los residentes de Machala se definieron geográficamente y su edad se determinó según su perfil generacional y su posible exposición a materiales relacionados con la moda sostenible.

 

3.1 Muestra

La muestra estuvo compuesta por 364 jóvenes residentes de Machala, pertenecientes a la generación millennial, seleccionados mediante una encuesta por conveniencia. Se recolectaron en total 408 encuestas, pero se retiraron 44 casos por respuestas incompletas o por no pertenecer al rango etario correspondiente a la generación millennial (26 a 41 años), además de retirar aquellos registros con datos faltantes.

 

Criterios de inclusión: corresponde a las personas cuyas edades se encontraron entre 26 y 41 años, además de residir en Machala y haber tenido contacto con contenidos o productos de moda sostenible.

 

Criterios de exclusión: registros duplicados, respuestas inconsistentes o participantes fuera del rango de edad definido.

 

Del total válido, el 62,9 % fueron mujeres y el 37,1 % hombres. La aplicación se realizó de manera virtual mediante un formulario digital difundido en redes sociales, garantizando la participación voluntaria y el anonimato, en total concordancia a los lineamientos éticos de la Universidad Técnica de Machala.

 

3.2 Diseño del modelo estructural PLS-SEM

 

El diseño del estudio es de tipo no experimental puesto que no se busca manipular variables, es de corte transversal, puesto que los datos se recogen en un único momento (Hernández Sampieri et al., 2014), el estudio se desarrolla dentro de un contexto de tipo positivista y finalmente hace uso de una epistemología cuantitativa de naturaleza hipotético-deductiva (Hair et al., 2019; Ramayah et al., 2018).

 

El enfoque de la investigación es descriptivo-relacional, con el objetivo de describir las percepciones y conductas de los millennials en la ciudad de Machala respecto a la moda sostenible, mientras se investigan las conexiones estructurales entre constructos como la percepción, la conciencia ambiental, la eficacia de las campañas y la motivación para adquirir.

 

Dada la naturaleza predictiva del modelo, se hace elección del método PLS-SEM puesto que el estudio busca a través de una muestra moderada, estimar mediaciones múltiples y variables latentes de medidas reflectivas, así como también permite calcular diversas rutas directas e indirectas, así como efectos mediadores (Hair et al., 2022; Benítez et al., 2020).

 

3.3 Justificación de las relaciones hipotéticas

 

El modelo de ecuaciones estructurales planteado en este estudio se basa en vínculos empíricamente confirmados entre constructos latentes que aclaran el comportamiento de adquisición sostenible entre los millennials. A partir de la información obtenida en un grupo de 364 jóvenes, se propone un sistema de nueve hipótesis respaldadas tanto teóricamente como empíricamente con resultados similares o próximos en investigaciones realizadas en regiones como Asia, África, Europa y América Latina.

 

Del mismo modo la revisión de la literatura muestra evidencia de que la conciencia ambiental se vincula con la percepción y con la eficacia de las campañas (Darmawan et al., 2022) y que esta última desempeña un papel de mediación encadenada entre la motivación interna y el comportamiento de compra (Muslimah & Muhyidin, 2024).

 

3.4 Definición conceptual de variables latentes

 

En primer lugar, la conciencia ambiental (CA) puede definirse como el nivel de conciencia, sensibilidad y preocupación que un consumidor muestra frente a los problemas ecológicos derivados del consumo de textiles, considerado uno de los sectores más contaminantes del planeta. Esta definición no solo abarca la comprensión crítica de los impactos ambientales, sino también una preocupación y sensibilidad ecológica que desemboca en una disposición cognitiva orientada a la toma de decisiones sostenibles, con propensión a actuar con responsabilidad (Muslimah & Muhyidin, 2024; Cristófol-Rodríguez et al., 2024; Song & Nah, 2024).

 

A continuación, la efectividad de las campañas (ECM) se refiere a la evaluación subjetiva que realizan los consumidores acerca de la claridad, coherencia ética, transparencia y capacidad persuasiva de las campañas vinculadas a la moda sostenible. Cuando una campaña es percibida como efectiva, tiende a generar una influencia tanto cognitiva como motivacional sobre la audiencia (Muslimah & Muhyidin, 2024; Anggriani et al., 2024; Padilla Castillo, 2023), especialmente si se parte de la premisa de que las campañas de comunicación deben ser fácilmente comprensibles y accesibles para el consumidor.

En lo que respecta a la motivación de compra (MC), esta corresponde a una disposición deliberada del consumidor para adquirir productos de moda sostenible. Tal como afirman Goñi Ramírez (2023), Janet et al. (2021) y Hasbullah et al. (2022), dicha motivación se construye a partir de normas sociales (intención de compra, influencia del entorno social, cultura, beneficios personales percibidos), factores actitudinales (influencia positiva, conciencia, sostenibilidad, brecha actitud–comportamiento, emociones) y otros motivos de carácter personal (preocupación ética, reputación de marca, altruismo, racionalidad), lo cual le otorga un carácter intencional y orientado a la acción de compra de moda sostenible.

 

Este análisis plantea la definición de la variable predictora Motivación Interna Sostenible (Moti) como un estado de motivación interna que se expresa cuando se cumplen tres necesidades psicológicas fundamentales: competencia (percepción de efectividad en acciones ecológicas), autonomía (elección personal consciente) y relación (conexión con valores grupales). De acuerdo con Ryan y Deci (2000), este estado facilita “la internalización de motivaciones extrínsecas y la conducta con sentido de voluntad y elección” (p. 74), lo que se refleja en conductas sustentables a largo plazo. Esta idea se refuerza con la afirmación de que “los millennials adquieren moda sostenible por valores individuales como la responsabilidad ambiental, no únicamente por presiones externas” (Darmawan et al., 2022, p. 322). Tal como resumen Ryan y Deci (2000), “la motivación intrínseca y las motivaciones extrínsecas bien integradas son la base para cambios de comportamiento sostenidos” (p. 76), lo que evidencia la importancia de esta variable como predictora en la decisión de compra de productos de moda sostenible.

 

Finalmente, en relación con la variable Comunica, esta alude a la exposición percibida a fuentes informativas que divulgan contenidos sobre moda sostenible. Según lo indicado por Muslimah & Muhyidin (2024), McQuail (2010) y Sebastián & González (2024), este constructo no busca medir el impacto de las campañas, sino la disponibilidad, presencia y circulación de mensajes a través de medios como redes sociales, instituciones educativas o figuras públicas.

 

A continuación, se presentan los constructos que integran el modelo estructural PLS-SEM, junto con sus abreviaturas, definiciones teóricas, ítems asociados y fuentes conceptuales de referencia, con el fin de asegurar la trazabilidad (ver Tabla 1).

 

Tabla 1.- Constructos del modelo estructural PLS-SEM

Abrev.

Nombre del constructo

Definición teórica breve

Ítems usados

Fuente teórica principal

PMS

Percepción de la moda sostenible

Juicio cognitivo-afectivo que el consumidor forma sobre las prácticas éticas, ambientales y sociales adoptadas por las marcas de moda.

 

X11–X18

Zhigui Jiménez et al. (2023); Henninger et al. (2016); Fletcher (2014)

CA

Conciencia ambiental

Nivel de comprensión y sensibilidad del individuo hacia los problemas ambientales y su disposición a actuar de forma pro ambiental.

 

M11–M15

Muslimah & Muhyidin (2024); Hasbullah et al. (2022)

Moti

Motivación interna sostenible

Impulso autónomo basado en valores (competencia, autonomía, relación) hacia conductas sostenibles.

 

mot2–mot5

Ryan & Deci (2000); Anggriani et al. (2024)

ECM

Efectividad de campañas de moda sostenible

Evaluación que hace el consumidor sobre la claridad, credibilidad y persuasión de los mensajes digitales vinculados a sostenibilidad.

 

M21–M23

El-Shihy (2025); Carrión-Bósquez (2024)

MC

Motivación de compra

Disposición del consumidor a adquirir productos sostenibles en función de sus actitudes, normas y percepciones.

 

Y1–Y4

Zahroh (2023); Ramírez & Ortiz (2023)

Comunica

Comunicación de sostenibilidad

Intensidad y calidad de la exposición del público a contenidos informativos sobre moda sostenible difundidos en redes sociales y campañas institucionales.

mccms1–mccms5

Padilla Castillo (2023); Song & Nah (2024)

 

3.5 Definición operativa de variables latentes

 

Para asegurar la correspondencia empírica de los constructos teóricos mencionados, cada variable latente fue operacionalizada a través de ítems específicos, elaborados bajo una escala tipo Likert de cinco puntos. Estos ítems se diseñaron a partir de la literatura especializada y se ajustaron al perfil sociocultural de los millennials en la ciudad de Machala. A continuación, se presenta la descripción operativa de cada variable:

 

En el caso de la Percepción de la moda sostenible, esta se midió mediante los siguientes indicadores: la importancia del uso de materiales reciclados (X11), las prácticas éticas (X12), la importancia de la reducción de residuos (X13), la durabilidad de los productos (X14) y la importancia de las certificaciones de sostenibilidad (X16).

 

Por su parte, la Conciencia ambiental se operacionalizó a través de los siguientes ítems: el nivel de información que tienen los millennials sobre impactos ambientales (M11), la importancia que se atribuye a las marcas de moda sostenible (M12), la valoración de las certificaciones de sostenibilidad (M13), la frecuencia con que el consumidor busca información sobre el impacto ambiental de la industria de la moda (por ejemplo, huella hídrica, emisiones de CO₂) (M14) y la preocupación específica por el uso de químicos tóxicos (M15). En conjunto, estos ítems permiten capturar la sensibilidad ambiental en un sentido amplio y práctico.

 

En lo que respecta a la Efectividad de las campañas, esta se midió mediante la percepción sobre la efectividad general de las campañas de marketing sostenibles (M21), la creencia que se tiene sobre su transparencia (M22), la probabilidad de comprar un producto sostenible después de ser expuesto a una campaña explícita (M23) y la claridad de las explicaciones proporcionadas (M24).

 

En relación con la Motivación de compra, se utilizó una combinación de cuatro indicadores: la frecuencia de adquisición de productos sostenibles (Y1), la disposición a pagar un precio mayor por ellos (Y2), la influencia del entorno social en la decisión de compra (Y3) y la importancia de comprar moda sostenible por convicción personal (Y4). Este conjunto de ítems permite capturar aspectos racionales sin dejar de lado los elementos normativos del proceso de decisión.

 

3.6 Matriz de operacionalización de ítems (ítems por variable)

 

El instrumento utilizado se diseñó con una escala tipo Likert de cinco puntos. En el tratamiento estadístico se empleó el software SmartPLS, técnica que ha sido aplicada con éxito en diversos estudios, dado que permite explorar cómo variables como la conciencia ambiental, el compromiso con la sostenibilidad y la efectividad percibida influyen en la intención de compra de productos ecológicos (Sáenz de Tejada & Molina, 2022; Hasbullah et al., 2022; Kanchanapiboon & Paswan, 2022). Este software resulta especialmente adecuado puesto que permite trabajar con muestras moderadas o pequeñas que utilizan modelos complejos, permitinedo estimar relaciones latentes, evaluar la fiabilidad de los constructos y calcular la validez convergente y discriminante mediante procedimientos de bootstrapping (Hair et al., 2019; Hair et al., 2022; Benítez et al., 2020). Todos los elementos enumerados apoyan la decisión de usar la metodología propuesta.

 

3.7 Procedimiento de validación y fiabilidad

 

Para determinar la confiabilidad de los ítems, se utilizaron los coeficientes de confiabilidad compuestos y el índice alfa de Cronbach tomando las sugerencias de Chin (1998). Para la validez convergente se utilizó el índice de varianza extraída (AVE) recomendado por Hensler et al. (2015). Además, para confirmar la validez discriminante se utilizó el criterio de Fornell–Larcker (1981) y la correlación heterotrisomía-monotrisomía (HTMT) según el método de mejor ajuste de Hensler et al. Autores como Hair et al. (2022) afirman que un valor de HTMT inferior a 0,85 es un punto de corte que garantiza que los constructos miden cosas diferentes, siendo aceptable en contextos exploratorios como el presente estudio, valores de hasta 0,90, siempre que exista suficiente evidencia empírica (Benítez et al., 2020; Hair et al., 2019).

 

RESULTADOS

La Tabla 2.- Matriz de correlaciones proporciona una visión clara sobre la relación entre los diferentes constructos que conforman el modelo. En primer lugar, tenemos a la variable Percepción de la moda sostenible (PMS-X11 a X18) tienen correlaciones r > 0.60, lo que evidencia una buena consistencia interna. Del mismo modo la variable Conciencia Ambiental (CA M11-M15) presenta valores que oscilan entre 0.55 y 0.82, presentando una fuerte consistencia interna en esta dimensión.  

Por otro lado, la Efectividad de campañas de Marketing (ECM-M21-M23) mantienen correlaciones bajas a moderadas con valores que van de 0.21 a 0.23, los resultados sugieren a futuro incorporar más ítems para fortalecer la consistencia interna del constructo. En cuanto a la variable Comunica, muestra alta variabilidad lo que sugiere una revisión para asegurar la consistencia interna. Por su parte, la variable Motivación interna sostenible (MIS-mot2-mot5), mantiene correlaciones entre indicadores que fluctúan entre 0.77 y 0.84, lo que se traduce en el constructo con los mejores indicadores de consistencia interna del modelo.

           

En relación con Motivación de compra (Y3 y Y4), destaca tal como se observa en la Tabla 2. Matriz de Correlación la relación con mccms1 con coeficientes de 0.77 (Y4) y 0.71 (Y3), lo que sugiere que los dos indicadores del constructo Comunica (Campañas informativas) son los que tienen un impacto más alto en la intención de compra. Por su lado, las correlaciones más bajas las encontramos en el constructo Conciencia ambiental en los ítems M14-Y3 (0.02) y M12-Y3, lo que sugiere una escasa relación entre la motivación de compra y los aspectos de Conciencia Ambiental de ¿Qué tan preocupado/a está por el uso de químicos tóxicos (ej.: pesticidas en algodón, tintes contaminantes) en la producción textil? y ¿Qué tan importante es para usted que una marca de moda sea sostenible?, respectivamente 

 


Tabla 2: Matriz de Correlación

 

X11

X12

X13

X14

X17

X18

M11

M12

M13

M14

M15

M21

M22

M23

mot2

mot3

mot4

mot5

mccms1

mccms2

mccms3

mccms4

mccms5

Y3

Y4

1

0,66

0,58

0,52

0,48

0,44

0,4

0,26

0,31

0,21

0,38

0,18

0,29

0,21

0,45

0,35

0,32

0,42

0,19

0,1

0,18

0,17

0,1

0,23

0,13

0,66

1

0,62

0,54

0,58

0,54

0,41

0,26

0,31

0,21

0,41

0,22

0,33

0,3

0,44

0,31

0,38

0,42

0,21

0,14

0,18

0,16

0,15

0,23

0,19

0,58

0,62

1

0,67

0,52

0,49

0,34

0,15

0,25

0,14

0,34

0,21

0,39

0,21

0,4

0,37

0,25

0,35

0,28

0,2

0,13

0,11

0,12

0,28

0,19

0,52

0,54

0,67

1

0,48

0,51

0,35

0,18

0,25

0,15

0,33

0,16

0,26

0,21

0,38

0,3

0,22

0,37

0,25

0,21

0,09

0,09

0,12

0,28

0,2

0,48

0,58

0,52

0,48

1

0,73

0,42

0,34

0,34

0,3

0,52

0,31

0,36

0,21

0,56

0,38

0,37

0,47

0,32

0,21

0,22

0,22

0,23

0,26

0,26

0,44

0,54

0,49

0,51

0,73

1

0,47

0,35

0,32

0,29

0,48

0,28

0,33

0,2

0,55

0,44

0,42

0,47

0,26

0,21

0,19

0,19

0,2

0,21

0,21

0,4

0,41

0,34

0,35

0,42

0,47

1

0,49

0,51

0,45

0,55

0,21

0,25

0,14

0,42

0,43

0,55

0,56

0,17

0,13

0,18

0,15

0,14

0,14

0,13

0,26

0,26

0,15

0,18

0,34

0,35

0,49

1

0,64

0,57

0,57

0,18

0,1

0,06

0,35

0,3

0,44

0,33

0,1

0,2

0,3

0,22

0,23

0,03

0,14

0,31

0,31

0,25

0,25

0,34

0,32

0,51

0,64

1

0,52

0,59

0,19

0,18

0,12

0,37

0,32

0,44

0,42

0,13

0,21

0,25

0,19

0,18

0,08

0,16

0,21

0,21

0,14

0,15

0,3

0,29

0,45

0,57

0,52

1

0,5

0,08

0,07

0,1

0,33

0,32

0,43

0,33

0,08

0,21

0,25

0,17

0,2

0,02

0,14

0,38

0,41

0,34

0,33

0,52

0,48

0,55

0,57

0,59

0,5

1

0,23

0,26

0,12

0,43

0,33

0,44

0,47

0,18

0,17

0,21

0,17

0,25

0,13

0,18

0,18

0,22

0,21

0,16

0,31

0,28

0,21

0,18

0,19

0,08

0,23

1

0,63

0,44

0,19

0,28

0,2

0,24

0,54

0,36

0,49

0,58

0,59

0,53

0,46

0,29

0,33

0,39

0,26

0,36

0,33

0,25

0,1

0,18

0,07

0,26

0,63

1

0,46

0,28

0,23

0,14

0,25

0,56

0,35

0,39

0,46

0,5

0,54

0,44

0,21

0,3

0,21

0,21

0,21

0,2

0,14

0,06

0,12

0,1

0,12

0,44

0,46

1

0,21

0,19

0,25

0,21

0,48

0,38

0,32

0,43

0,35

0,46

0,42

0,45

0,44

0,4

0,38

0,56

0,55

0,42

0,35

0,37

0,33

0,43

0,19

0,28

0,21

1

0,37

0,36

0,45

0,26

0,21

0,22

0,24

0,13

0,21

0,2

0,35

0,31

0,37

0,3

0,38

0,44

0,43

0,3

0,32

0,32

0,33

0,28

0,23

0,19

0,37

1

0,6

0,43

0,19

0,07

0,15

0,2

0,2

0,12

0,17

0,32

0,38

0,25

0,22

0,37

0,42

0,55

0,44

0,44

0,43

0,44

0,2

0,14

0,25

0,36

0,6

1

0,44

0,16

0,15

0,23

0,15

0,18

0,1

0,18

0,42

0,42

0,35

0,37

0,47

0,47

0,56

0,33

0,42

0,33

0,47

0,24

0,25

0,21

0,45

0,43

0,44

1

0,23

0,14

0,13

0,16

0,19

0,22

0,18

0,19

0,21

0,28

0,25

0,32

0,26

0,17

0,1

0,13

0,08

0,18

0,54

0,56

0,48

0,26

0,19

0,16

0,23

1

0,66

0,35

0,46

0,49

0,71

0,77

0,1

0,14

0,2

0,21

0,21

0,21

0,13

0,2

0,21

0,21

0,17

0,36

0,35

0,38

0,21

0,07

0,15

0,14

0,66

1

0,39

0,43

0,43

0,48

0,64

0,18

0,18

0,13

0,09

0,22

0,19

0,18

0,3

0,25

0,25

0,21

0,49

0,39

0,32

0,22

0,15

0,23

0,13

0,35

0,39

1

0,65

0,56

0,24

0,35

0,17

0,16

0,11

0,09

0,22

0,19

0,15

0,22

0,19

0,17

0,17

0,58

0,46

0,43

0,24

0,2

0,15

0,16

0,46

0,43

0,65

1

0,61

0,37

0,46

0,1

0,15

0,12

0,12

0,23

0,2

0,14

0,23

0,18

0,2

0,25

0,59

0,5

0,35

0,13

0,2

0,18

0,19

0,49

0,43

0,56

0,61

1

0,38

0,45

0,23

0,23

0,28

0,28

0,26

0,21

0,14

0,03

0,08

0,02

0,13

0,53

0,54

0,46

0,21

0,12

0,1

0,22

0,71

0,48

0,24

0,37

0,38

1

0,65

0,13

0,19

0,19

0,2

0,26

0,21

0,13

0,14

0,16

0,14

0,18

0,46

0,44

0,42

0,2

0,17

0,18

0,18

0,77

0,64

0,35

0,46

0,45

0,65

1


 

Los resultados mostrados en la Tabla 3. Fiabilidad del constructo y validez convergente (AVE) presentan los niveles de consistencia interna y validez convergente de los constructos Percepción de la moda sostenible, Conciencia ambiental, Efectividad de campañas de marketing, Comunica (Campañas informativas), Motivación interna sostenible y Motivación de compra. Para cada variable latente se reportan las cargas factoriales de sus indicadores, todas superiores a 0.70, lo que respalda la coherencia interna de los ítems. Asimismo, se incluyeron los coeficientes de Alfa de Cronbach y fiabilidad compuesta (ρc), ambos superiores a 0.76, lo que indica una buena fiabilidad. Finalmente, los valores de varianza media extraída (AVE) superan el umbral de 0.50 en todos los casos, lo cual confirma la validez convergente del instrumento de medición. Por ejemplo, para Percepción de la moda sostenible, sus indicadores presentan cargas entre 0.76 y 0.82, con un AVE de 0.63. Un patrón similar se repite con los demás constructos, lo que fortalece el modelo, asegura confiabilidad y respalda futuras pruebas de diseño, según las mejores prácticas descritas en la literatura.

 

Tabla 3.- Fiabilidad del constructo y validez convergente (AVE)

 

Variables Latentes

Variables Manifiestas

Carga Factorial >0.5

Alfa de Cronbach >0.7

Fiabilidad Compuesta >0.7

Varianza Media Extraída (AVE) >0.5

Percepción de la moda sostenible

X11

0.76

0.88

0.91

0.63

X12

0.82

X13

0.8

X14

0.76

X17

0.82

X18

0.8

Conciencia ambiental

M11

0.79

0.85

0.89

0.63

M12

0.79

M13

0.81

M14

0.71

M15

0.84

Efectividad de campañas de Marketing

M21

0.85

0.76

0.86

0.68

M22

0.87

M23

0.75

Comunica (Campañas informativas)

mccms1

0.77

0.84

0.88

0.63

mccms2

0.73

mccms3

0.75

mccms4

0.82

mccms5

0.81

Motivación interna sostenible

mot2

0.7

0.85

0.89

0.66

mot3

0.77

mot4

0.8

mot5

0.77

Motivación de compra

Y3

0.92

0.79

0.9

0.82

Y4

0.89

Nota técnica. Los ítems provienen de la matriz de operacionalización y fueron depurados antes de estimar el modelo estructural

 

 

Según el criterio Fornell-Larcker de la Tabla 4. Validez discriminante, la validez discriminante está garantizada para todos los constructos evaluados en el modelo. En todos los casos, la raíz cuadrada del AVE (valores en la diagonal) es mayor que las correlaciones entre constructos, lo que indica que cada dimensión comparte más varianza con sus propios indicadores que con otros factores del modelo. Por ejemplo, Motivación de compra presenta una raíz cuadrada del AVE de 0.91, superior a sus correlaciones con Comunica (0.69), Efectividad de campañas (0.64) y Percepción de la moda sostenible (0.31).

 

El análisis HTMT en la misma tabla muestra que todos los valores se encuentran por debajo del umbral de 0.90, lo que confirma la validez discriminante entre los constructos. El valor más alto se observa entre Comunica y Efectividad de campañas (HTMT = 0.90), lo cual se encuentra justo en el límite aceptable para estudios exploratorios.

 

En resumen, los resultados consolidados en la Tabla 4 respaldan la validez discriminante del modelo de medición, lo que nos permite avanzar hacia el análisis estructural y la evaluación de hipótesis, en total sintonía de la literatura actualizada.

 

Tabla 4.- Validez discriminante

 

Constructo

Conciencia ambiental

Efectividad campañas

Motivación interna sostenible

Motivación de compra

Percepción de la moda sostenible

Comunica

Criterio Fornell-Larcker

Conciencia ambiental

0.79

Efectividad campañas

0.25

0.82

Motivación interna sostenible

0.68

0.35

0.76

Motivación de compra

0.16

0.64

0.25

0.91

Percepción de la moda sostenible

0.53

0.4

0.65

0.31

0.79

Comunica

0.3

0.73

0.31

0.69

0.3

0.78

Heterotrait-Monotrait Ratio (HTMT)

Conciencia ambiental

-

0.29

0.82

0.19

0.58

0.36

Efectividad campañas

0.47

0.82

0.49

0.9

Motivación interna sostenible

0.32

0.79

0.38

Motivación de compra

0.37

0.85

Percepción de la moda sostenible

0.34

Comunica

 

 

 

 

 

-

 

 

 

El análisis del modelo estructural, sintetizado en la Tabla 5, permitió evaluar empíricamente la validez de las nueve hipótesis planteadas en el marco teórico. Para esta evaluación se empleó una prueba bilateral con nivel de significancia del 5% y se estimaron los coeficientes β estandarizados con sus respectivos valores p. Cada relación estructural fue analizada según su trayectoria directa o indirecta, considerando tanto el tamaño del efecto como su relevancia práctica en el modelo.

 

En primer lugar, la hipótesis H1, que planteaba un efecto directo entre la percepción de la moda sostenible y la conciencia ambiental, fue confirmada. Los valores reportados en el coeficiente de regresión estandarizado fue β = 0.15 con un nivel de significancia de p = .02, lo que nos evidencia un efecto positivo, en una magnitud pequeña.

 

El contraste fue en cambio para la hipótesis H2, donde se consideraba la conciencia ambiental actuando como variable mediadora entre percepción y efectividad de campañas, iba a tener un resultado estadísticamente significativo, lo cual no ocurrió puesto que no se obtuvo respaldo estadístico. El valor de β fue negativo y próximo a cero (β = –0.01; p = .24), lo que descarta cualquier efecto indirecto.

 

Continuando con el testeo de nuestras hipótesis nos encontramos con la hipótesis H3 respecto a la relación entre la efectividad percibida de las campañas y la motivación de compra, los valores que alcanzo este coeficiente estructural fue de β = 0.62 (p = .00), lo que representa un efecto de gran magnitud y estadísticamente significativo.

 

Para H4. La hipótesis que manifiesta que la conciencia ambiental influye directamente en la motivación de compra no fue soportada estadísticamente, dado que su coeficiente fue β = –0.03 (p = .54), no encontrándose asociación entre las variables. H5. Para la motivación intrínseca sostenible, sí se encontró un impacto fuerte sobre la conciencia ambiental. El coeficiente estandarizado fue β = 0.58 (p < .001), mostrando una fuerte asociación positiva en el modelo. Esto refuerza el enfoque actitudinal del modelo. En lo referente a la hipótesis planteada H6: la información nos permite confirmar la existencia de una relación positiva entre la exposición a campañas informativas (“Comunica”) y la percepción de efectividad. Los valores de carga en el modelo de un coeficiente de β = 0.68 (p < .001),

 

De modo complementario, la hipótesis H7 planteó un efecto mediado: las campañas influirían en la motivación de compra a través de la efectividad percibida. Los resultados confirmaron este camino indirecto con un coeficiente β = 0.42 (p = .00). Aunque no se calculó el tamaño del efecto total, los datos permiten validar que la ruta Comunicación → Efectividad → Motivación es funcional dentro del modelo.

 

En cambio, los resultados para la hipótesis H8 no respaldaron la existencia de un efecto indirecto significativo desde la motivación interna hacia la efectividad percibida, mediado por la conciencia. El valor del coeficiente fue negativo (β = –0.05) y no alcanzó significancia (p = .08). Así, este trayecto fue descartado del modelo final, lo cual sugiere que la conciencia no es un canal suficiente para trasladar el impacto motivacional hacia la percepción de efectividad.

 

Finalmente, la hipótesis H9 propuso un camino más complejo: que la motivación interna influya sobre la motivación de compra a través de una cadena de mediaciones (conciencia → efectividad). Sin embargo, este efecto mediado total no fue estadísticamente significativo (β = –0.05; p = .11), lo que indica que, dentro del diseño evaluado, dicha trayectoria estructural no alcanza relevancia empírica.

 

En síntesis, de las nueve hipótesis formuladas, cinco fueron confirmadas con evidencia empírica robusta (H1, H3, H5, H6 y H7), mientras que las restantes (H2, H4, H8 y H9) no mostraron relaciones significativas. El modelo estructural final se caracteriza, entonces, por destacar el rol de la efectividad de campañas y la motivación interna como factores determinantes, aunque deja en suspenso el papel mediador de la conciencia ambiental. Este patrón será retomado más adelante en la discusión e interpretación teórica.

 

Figura 2. Cargas (λ) de los indicadores.

 

La Tabla 5. Prueba de hipótesis resume los efectos estructurales entre las variables del modelo, confirmando que las relaciones directas e indirectas.

 

Tabla 5.- Prueba de hipótesis (Sig. 5% Dos colas con DF = 113; T de Student = 1.96).

 

Hipótesis

Ruta

 

 

Coeficiente Estandarizado

Error típico

Valor Z

p

Intervalo con 95% de confianza

Decisión

 

 

Inferior

Superior

H1

Percepción de la moda sostenible

Conciencia ambiental

0.15

0.07

2.27

0.02

0.03

0.28

H2

Percepción de la moda sostenible → Conciencia ambiental

Efectividad campañas de marketing

-0.08

0.05

1.76

0.08

-0.18

0

H3

Efectividad campañas de marketing

Motivación de compra

0.62

0.04

14.43

0

0.53

0.69

H4

Conciencia ambiental

Motivación de compra

-0.03

0.05

0.61

0.54

-0.14

0.07

H5

Motivación interna sostenible

Conciencia ambiental

0.58

0.06

9.3

0

0.46

0.7

H6

Comunica

Efectividad de campañas

0.68

0.04

18.69

0

0.6

0.75

H7

Comunica

Motivación de compra (Indirecto)

0.42

0.04

9.7

0

0.33

0.5

H8

Motivación interna sostenible

Efectividad campañas (Indirecto)

-0.05

0.03

1.77

0.08

-0.1

0

H9

Motivación interna sostenible

Motivación de compra (Indirecto)

-0.05

0.03

1.59

0.11

-0.11

0.01

Nota: Criterio estadístico: pruebas bilaterales con α = .05; se reportan coeficientes β estandarizados y valores p.

DISCUSIÓN

A la luz de los resultados del presente estudio, es importante destacar que la moda sostenible deja de ser solo un estilo y se convierte en un filtro a través del cual los jóvenes reevalúan sus decisiones de consumo, así lo destacan los resultados que se encontraron entre percepción y conciencia ambiental, confirmando  H1, lo cual refuerza lo planteado por Zhigui Jiménez et al. (2023) y Henninger et al. (2016), quienes sostienen que el modo en que los consumidores interpretan visual y éticamente la sostenibilidad condiciona su nivel de reflexión ambiental.

Ahora bien, la hipótesis H2 —que anticipaba un papel mediador de la conciencia ambiental entre percepción y efectividad percibida— no fue confirmada. A pesar de la expectativa teórica sostenida por autores como Ochante-Ramos y Pinedo-Campos (2023), la ruta mediadora no mostró significancia estadística. Este resultado no debe interpretarse como una falla conceptual, sino más bien como una señal empírica que evidencia la fragmentación entre conocer y valorar. Tal como advierten McNeill y Moore (2015), la conciencia ambiental no siempre es suficiente para modificar la interpretación que se hace de las campañas. Aquí, la brecha actitud–comportamiento parece mantenerse latente.

Por el contrario, el camino más robusto del modelo fue el validado en H3: la efectividad percibida de las campañas influye de manera directa y significativa en la motivación de compra. Este hallazgo es consistente con lo expuesto por Mirbabaie et al. (2022), quienes identifican en el “nudging digital” un recurso capaz de alterar decisiones desde la percepción del mensaje. A su vez, estudios como el de Cristófol-Rodríguez et al. (2024) señalan que los consumidores responden con mayor disposición cuando perciben coherencia, autenticidad y claridad en los contenidos. En este estudio, ese patrón se hizo evidente.

En cambio, el resultado de H4 indica que la conciencia ambiental, por sí sola, no basta para activar decisiones de compra sostenible. Esta conclusión dialoga con lo reportado por Francisco y Sarang (2022) y Goñi Ramírez (2023), quienes explican que la conciencia, si no está reforzada por factores contextuales como recompensas, presión social o accesibilidad del producto, carece de poder persuasivo. Dicho de otro modo, saber no siempre implica hacer.

En el plano motivacional, la hipótesis H5 confirmó que la motivación interna sostenible tiene un efecto directo y de gran magnitud sobre la conciencia ambiental. Este resultado se alinea con la teoría de la autodeterminación de Ryan y Deci (2000), donde se postula que los valores personales —cuando son auténticos— generan una predisposición estructural hacia el juicio ambiental. Este vínculo fue sólido en la muestra evaluada, lo que sugiere que los estudiantes con mayor convicción ética tienden también a desarrollar un pensamiento ambiental más firme.

Del mismo modo, la hipótesis H6 aportó evidencia sobre el rol de la variable “Comunica”, es decir, la exposición a campañas informativas. Este constructo mostró un efecto directo significativo sobre la percepción de efectividad, confirmando lo que autores como McQuail (2010) y Petty y Cacioppo (1986) han sostenido desde el modelo ELM: la repetición, el formato y la fuente del mensaje pueden activar rutas de procesamiento periféricas que afectan la evaluación del contenido. En esta muestra, la exposición a mensajes ambientalistas sí marcó una diferencia.

Más aún, la cadena mediadora planteada en H7 —donde “Comunica” influye en la motivación de compra a través de la efectividad— fue confirmada. Este hallazgo fortalece la lógica comunicacional del modelo, al mostrar que los efectos no ocurren solo por contacto directo, sino también por percepciones intermedias que filtran la interpretación del mensaje. Este patrón ya había sido anticipado por Cristófol-Rodríguez et al. (2024), quienes enfatizan que la percepción de efectividad actúa como variable bisagra entre estímulo comunicativo y respuesta conductual.

No obstante, las rutas H8 y H9 no lograron confirmarse. Ni el efecto indirecto de la motivación interna sobre la efectividad, ni el efecto mediado total desde la motivación hasta la intención de compra, alcanzaron significancia. Aquí se evidencia una debilidad estructural: aunque la motivación ética predispone a pensar ecológicamente (H5), este impulso no se canaliza eficazmente cuando la conciencia no actúa como mediadora funcional. Como lo sugiere Ryan y Deci (2000), los valores personales requieren de un entorno facilitador para traducirse en acción. En ausencia de condiciones estructurales que refuercen la percepción o validen el mensaje, la motivación queda estancada en el plano interno.

En conjunto, la discusión evidencia que el modelo estructural es funcional en sus rutas comunicacionales (H3, H6, H7) y motivacionales primarias (H1, H5), pero no en las mediaciones complejas que involucran conciencia como nodo intermedio. A pesar de su validez teórica, la conciencia ambiental no logró operar como engranaje efectivo entre variables más lejanas.

CONCLUSIONES

Los resultados del modelo estructural muestran que la disposición a consumir moda sostenible entre los millennials de Machala se sostiene, sobre todo, en tres piezas: una percepción inicial favorable de la moda sostenible, una motivación interna alineada con valores ambientales y la percepción de que las campañas informativas son claras y efectivas, mientras que la conciencia ambiental ocupa un lugar secundario y no logra mediar de forma consistente entre estos factores.

Este conjunto de hallazgos permite matizar el peso que habitualmente se atribuye a la conciencia ambiental en los modelos de consumo responsable. En esta muestra, la conciencia ambiental no consiguió ubicarse como un punto de enlace entre los componentes perceptuales y las rutas vinculadas a la comunicación.

En cambio, las campañas y la motivación interna fueron las que mostraron una relación más firme dentro del modelo, lo que ofrece una lectura más clara de cómo se va conformando la intención de compra sostenible en un contexto donde la oferta ecológica todavía es limitada y avanza con lentitud.

A partir de estos resultados, surgen algunas orientaciones útiles para ajustar los mensajes dirigidos a estudiantes universitarios, sobre todo cuando se intenta equilibrar datos objetivos con elementos que dialogan con sus propios valores.

Ahora bien, es importante considerar que el trabajo se llevó a cabo con una muestra acotada, en un solo momento de medición y a partir de autoinformes, aspectos que reducen la posibilidad de extrapolar estos patrones a otros grupos de consumidores. Bajo estas condiciones, cobran sentido nuevas preguntas que invitan a explorar muestras más variadas, introducir factores que condicionan el acceso real a productos sostenibles y diseñar estudios que permitan seguir la evolución de estas relaciones a lo largo del tiempo.

Limitaciones del estudio

 

Este estudio presenta algunas limitaciones que conviene tener presentes. Primero, la muestra se centró en estudiantes universitarios, lo que reduce la posibilidad de generalizar los resultados a otros grupos de edades o consumidores con dinámicas distintas o similares en el último caso. El diseño transversal, además, no permite observar cómo cambian las percepciones o motivaciones a lo largo del tiempo. Y, dado que se trabajó con datos auto reportados y un enfoque correlacional, no es posible afirmar relaciones causales entre los constructos.

 

Implicaciones futuras del estudio

 

Futuras investigaciones podrían incorporar moderadores y mediadores como el género, edad y otras variables clásicas, la inclusión de estas variables podría explorar nuevas rutas y establecer efectos nuevos. Asimismo, un diseño longitudinal permitiría observar cómo se consolidan las rutas perceptivas y motivacionales a lo largo del tiempo.

 

REFERENCIAS BIBLIOGRÁFICAS

Antonetti, P., & Maklan, S. (2014).Feelings that make a difference: How guilt and pride convince consumers of the effectiveness of sustainable consumption choices. Journal of Business Ethics, 124(1), 117–134. https://doi.org/10.1007/s10551-013-1841-9

Anggriani, M., Syahrial, S., & Ramadhani, Y. (2024). The influence of social media campaigns on sustainable fashion interest among Indonesian youth. Journal of Environmental Marketing, 12(1), 77–89.

Álvarez Fernández, D. (2023).La sostenibilidad en el mundo de la moda: Análisis desde la perspectiva del consumidor joven [Trabajo Fin de Grado, Universidad de Valladolid]. UVaDOC. https://uvadoc.uva.es/handle/10324/62401

Benítez, J., Henseler, J., Castillo, A., & Schuberth, F. (2020). How to perform and report PLS-SEM results: Guidelines for confirmatory and explanatory research in information systems. Information & Management, 57(2), 103168. https://doi.org/10.1016/j.im.2019.103168

Carrión-Bósquez, N. (2024). Advertising and eco-labels as influencers of eco-consumer attitudes and awareness: Case study of Ecuador. Preprints, 2023-12-1542. https://doi.org/10.20944/preprints202312.1542.v1

Cristófol-Rodríguez, M., Ayala, C., & Paredes, J. (2024). Estrategias de persuasión ecológica en redes sociales y su influencia en la conducta sostenible de los jóvenes. Revista Internacional de Comunicación Ambiental, 19(2), 88–105.

Chin, W. W. (1998). The partial least squares approach to structural equation modeling. In G. A. Marcoulides (Ed.), Modern methods for business research (pp. 295–336). Lawrence Erlbaum.

Darmawan, M. I., Sumbayak, H. J., & Natakoesoemah, S. (2022). A millennial perceived value towards Sejauh Mata Memandang: A sustainable fashion product in Indonesia. Syntax Literate: Jurnal Ilmiah Indonesia, 7(1), 318–327. https://doi.org/10.36418/syntax-literate.v7i1.4165

Fornell, C., & Larcker, D. F. (1981). Evaluating structural equation models with unobservable variables and measurement error. Journal of Marketing Research, 18(1), 39–50. https://doi.org/10.2307/3151312

Hair, J. F., Hult, G. T. M., Ringle, C. M., & Sarstedt, M. (2019). A primer on partial least squares structural equation modeling (PLS-SEM) (2nd ed.). Sage.

Hair, J. F., Hult, G. T. M., Ringle, C. M., & Sarstedt, M. (2022). PLS-SEM: The future of variance-based structural equation modeling. European Business Review, 34(2), 120–142.

Henseler, J., Ringle, C. M., & Sarstedt, M. (2015). A new criterion for assessing discriminant validity in variance-based structural equation modeling. Journal of the Academy of Marketing Science, 43(1), 115–135. https://doi.org/10.1007/s11747-014-0403-8

Hernández Sampieri, R., Fernández Collado, C., & Baptista, P. (2014). Metodología de la investigación (6.ª ed.). McGraw-Hill.

El-Shihy, D. (2025). Leveraging social media for sustainable fashion: How brand-generated content and user-generated content on TikTok and Instagram shape Gen Z consumers’ purchase intentions. Future Business Journal, 11(1), 29. https://doi.org/10.1186/s43093-025-00329-2

Evans, K., & Campbell, J. (2021).Environmental influencers and green credibility on Instagram: An analysis of trust and engagement. Journal of Digital & Social Media Marketing, 9(2), 175–186. (Enfoque sobre credibilidad de influencers verdes)

Fletcher, K. (2014). Sustainable fashion and textiles: Design journeys (2nd ed.). Earthscan.

Francisco, M., & Sarang, R. (2022). Attitude versus action: Environmental concern and sustainable buying. International Journal of Ethical Consumerism, 9(1), 39–53.

Janet, E., Suárez, P., & Méndez, R. (2021).Comportamiento del consumidor hacia la moda sostenible en jóvenes universitarios. Revista Científica de Marketing, 5(6), 41–56. https://ciencialatina.org/index.php/cienciala/article/view/1096

Goñi Ramírez, P. (2023). Consumo responsable de moda y percepción ética en jóvenes universitarios. Revista de Estudios de Consumo, 18(2), 45–60.

Gran, L., & Perdidos, R. (2019). Transformaciones de la moda y sostenibilidad. Revista de Moda y Sociedad, 7(1), 33–45.

Hasbullah, N. N., Sulaiman, Z., Mas’od, A., & Sugiran, H. S. A. (2022). Drivers of sustainable apparel purchase intent. Asian Journal of Business Research, 12(2), 33–51.

Henninger, C. E., Alevizou, P. J., & Oates, C. J. (2016). What is sustainable fashion? Journal of Fashion Marketing and Management, 20(4), 400–416.

Kollmuss, A., & Agyeman, J. (2002).Mind the gap: Why do people act environmentally and what are the barriers to pro‑environmental behavior?Environmental Education Research, 8(3), 239–260. https://doi.org/10.1080/13504620220145401

Kanchanapiboon, A., & Paswan, A. (2022). Fashion sustainability and the green supply chain in ASEAN. Journal of Fashion Operations, 6(2), 50–69.

Leclercq-Machado, L., Vargas, D., & Herrera, M. (2022). Consumo ético y moda sostenible en estudiantes universitarios peruanos. Revista Andina de Estudios Sociales, 25(3), 134–150.

Lin, M. (2023). Ethical fashion and youth behavior in the United States. American Journal of Sustainable Consumption, 18(1), 67–82.

McNeill, L., & Moore, R. (2015). Sustainable fashion consumption and the fast fashion conundrum: Fashionable consumers and attitudes to sustainability in clothing choice. International Journal of Consumer Studies, 39(3), 212–222. https://doi.org/10.1111/ijcs.12169

McQuail, D. (2010). McQuail’s Mass Communication Theory (6th ed.). Sage.

Mirbabaie, M., Stieglitz, S., Frick, N. R. J., & Möllmann, H. (2022). Digital nudging in social media: The influence of tailoring and framing on sustainable consumption. Journal of Consumer Behaviour, 21(1), 15–28.

Muposhi, A., & Chuchu, T. (2022). Purchase behavior in eco-fashion: An African millennial perspective. African Journal of Marketing Research, 10(4), 220–237.

Muslimah, A., & Muhyidin, T. (2024). Fashion ethics and sustainable values in Gen Z. Indonesian Journal of Green Marketing, 11(1), 45–59.

Ochante-Ramos, M., & Pinedo-Campos, F. (2023). El rol de la conciencia ambiental en el comportamiento proambiental. Revista Científica de Ciencias Ambientales, 22(1), 14–30.

Padilla Castillo, G. (2023). Instagram, moda y consumo frente a la sostenibilidad posible. Communication Papers, 12(25), 45–62. https://doi.org/10.33115/udg_bib/cp.v12i25.2342

Petty, R. E., & Cacioppo, J. T. (1986). Communication and persuasion: Central and peripheral routes to attitude change. Springer.

Ramayah, T., Cheah, J., Chuah, F., Ting, H., & Memon, M. A. (2018). Partial Least Squares Structural Equation Modeling (PLS-SEM) using SmartPLS 3.0: An updated and practical guide to statistical analysis. Pearson Malaysia.

Ramírez, L., & Ortiz, P. (2023). Ethical perception and environmental awareness among Central American millennials. Central American Journal of Social Psychology, 15(1), 22–41.

Rodríguez Gutiérrez, D. (2022). Actitud, percepción y comportamiento en moda sostenible. Revista Latinoamericana de Investigación en Mercadeo, 11(2), 49–67.

Ryan, R. M., & Deci, E. L. (2000). Self-determination theory and the facilitation of intrinsic motivation, social development, and well-being. American Psychologist, 55(1), 68–78. https://doi.org/10.1037/0003-066X.55.1.68

Sáenz de Tejada, F., & Molina, A. (2022). Young consumers’ environmental attitude–behaviour gap in Southeast Asia: insights from Indonesia and Malaysia.Journal of Consumer Behaviour, 21(4), 370–385. https://doi.org/10.1002/cb.1967

Song, Y., & Nah, S. (2024). Gender differences in sustainable apparel behavior among millennials. Fashion Sustainability Journal, 17(1), 102–118.

Zahroh, S. N. (2023). Attitude–behaviour gap in sustainable fashion consumption among Indonesian youth. International Journal of Sustainability in Higher Education, 24(4), 713–731. https://doi.org/10.1108/IJSHE-03-2023-0062

Zhu, J. (2021). Sustainable fashion perception among Chinese youth: Trends and implications. Journal of Youth and Consumer Studies, 14(2), 112–126.

Zhigui Jiménez, M., Espinoza, J., & Cabrera, V. (2023). Percepción de moda sostenible y decisión de compra en jóvenes. Revista Científica de Innovación y Consumo Responsable, 8(3), 27–42.

 

 

CONFLICTOS DE INTERESES

Los autores no refieren conflictos de intereses

 



[1] Universidad Técnica de Machala, Ecuador. Email: mordonez13@utmachala.edu.ec. https://orcid.org/0009-0005-9284-348X

[2] Maestría en Proyectos Educativos y Sociales. Universidad Técnica de Machala, Ecuador. Email: ifeijoo@utmachala.edu.ec. https://orcid.org/0000-0002-7920-9039.

[3] Magíster en Tributación. Universidad de Guayaquil, Ecuador. Email: maria.mitea@ug.edu.ec. https://orcid.org/0000-0002-1607-5299.

[4] Docente de la Universidad Técnica de Machala, Ecuador. Email: cviteri@utmachala.edu.ec. https://orcid.org/0009-0001-8265-7035.

[5] Máster en Gestión de Proyectos de la Escuela Politécnica del Litoral- Escuela de Posgrado de Administración de empresas. Máster en investigación e innovación educativa, Universidad Casa Grande. Ph.D. la Universidad de Alicante, España. Docente de la Universidad Técnica de Machala, Ecuador. Email: cbsarmiento@utmachala.edu.ec. https://orcid.org/0009-0009-0875-728X.