El papel que juega el Marketing Sensorial en la decisión de compra de las heladerías
The Role of Sensory Marketing in Ice Cream Parlor Purchase Decisions
Fabián Andrés Castillo Placencia
Heidy Yajaira Lindao Narváez
Irene María Feijoo Jaramillo
Carlos Bolívar Sarmiento Chugcho
Fecha de recepción: 31 de julio de 2024
Fecha de aceptación: 27 de septiembre de 2024
El papel que juega el Marketing Sensorial en la decisión de compra de las heladerías
The Role of Sensory Marketing in Ice Cream Parlor Purchase Decisions
Fabián Castillo[1], Heidy Lindao[2], Irene Feijoo[3] y Carlos Sarmiento[4]
Como citar: Castillo, F., Lindao, H., Feijoo, I., Sarmiento, C. (2025). El papel que juega el Marketing Sensorial en la decisión de compra de las heladerías. Revista Universidad de Guayaquil. 139 (1), pp.: 31-44.
RESUMEN
En el entorno competitivo y dinámico actual, las heladerías enfrentan el reto de mantenerse relevantes frente a nuevas tendencias, la evolución del mercado y los cambios en los gustos y preferencias de los consumidores. Las estrategias de marketing tradicionales están perdiendo efectividad y volviéndose obsoletas. Según Kotler, Kartajaya y Setiawan (2017), la innovación en marketing es crucial para adaptarse a las necesidades cambiantes de los clientes. Además, Pine y Gilmore (2019) subrayan la importancia de crear experiencias significativas para los usuarios, lo cual es vital para mantener la competitividad. Estudios recientes de Smith y Colgate (2018), Lemon y Verhoef (2016), Wirtz y Lovelock (2016), y Kumar y Reinartz (2018) refuerzan la necesidad de actualizar las estrategias de marketing para satisfacer las expectativas actuales de los consumidores. Esta investigación adopta un diseño cuantitativo, correlacional y no experimental basado en datos transversales. La recolección de datos se realizó mediante un cuestionario auto-administrado en Google Forms. La fiabilidad del instrumento se midió utilizando el coeficiente alfa de Cronbach. El análisis de datos se llevó a cabo utilizando SmartPLS 4.00, una herramienta comúnmente utilizada en estudios de marketing sensorial. La muestra consistió en 283 participantes, predominantemente jóvenes de entre 18 y 25 años. El estudio empleó un método de muestreo no probabilístico adecuado para una población infinita.
Los resultados estadísticos descriptivos indicaron correlaciones positivas significativas entre los factores visual, olfativo y gustativo y su impacto en las decisiones de compra. El análisis de regresión reveló que los factores visual (β = 0.456, p < 0.001) y gustativo (β = 0.321, p < 0.002) influyen significativamente y de manera positiva en la percepción del precio. Sin embargo, los factores sensorial (β = 0.06, p = 0.284) y olfativo (β = -0.051, p = 0.378) no mostraron una relación significativa con la percepción del precio. Estos hallazgos son consistentes con la literatura que identifica los estímulos visuales y gustativos como determinantes clave en la percepción del valor del producto (Iglesias, Guillén, & Peña, 2021; Garay Tuanama, 2021). Los resultados indican que los factores visual y gustativo tienen una influencia significativa y positiva en la percepción del precio, mientras que los factores sensorial y olfativo no muestran una relación significativa. Esto se alinea con la literatura existente que sugiere que los estímulos visuales y gustativos son cruciales en la formación de percepciones de valor del producto. A pesar de la evidencia que sugiere que los estímulos olfativos pueden afectar el comportamiento del consumidor (Chirinos Retuerto, 2020), este estudio no encontró una relación significativa con la percepción del precio. Futuros estudios deberían explorar más a fondo estas relaciones, considerando variables moderadoras potenciales y diferentes contextos.
Este estudio subraya la importancia de integrar estrategias de marketing sensorial en las heladerías. Al mejorar el entorno sensorial, las heladerías pueden mejorar significativamente la experiencia del cliente y aumentar su competitividad en un mercado en rápida transformación. Los hallazgos proporcionan valiosos conocimientos para los gerentes que buscan aprovechar el marketing sensorial para fomentar la lealtad y satisfacción del cliente, impulsando así las ventas y la diferenciación de marca en un mercado saturado.
PALABRAS CLAVE: Marketing Sensorial, Visual, Olfativo, Gustativo, Comportamiento del consumidor.
El papel que juega el Marketing Sensorial en la decisión de compra de las heladerías
The Role of Sensory Marketing in Ice Cream Parlor Purchase Decisions
ABSTRACT
In today's competitive and dynamic environment, ice cream parlors face the challenge of staying relevant in the face of new trends, market evolution and changes in consumer tastes and preferences. Traditional marketing strategies are losing effectiveness and becoming obsolete. According to Kotler, Kartajaya, and Setiawan (2017), marketing innovation is crucial to adapt to changing customer needs. Furthermore, Pine and Gilmore (2019) highlight the importance of creating meaningful experiences for users, which is vital to maintaining competitiveness. Recent studies by Smith and Colgate (2018), Lemon and Verhoef (2016), Wirtz and Lovelock (2016), and Kumar and Reinartz (2018) reinforce the need to update marketing strategies to meet current consumer expectations.
This research adopts a quantitative, correlational and non-experimental design based on cross-sectional data. Data collection was carried out through a self-administered questionnaire in Google Forms. The reliability of the instrument was measured using Cronbach's alpha coefficient. Data analysis was carried out using SmartPLS 4.00, a tool commonly used in sensory marketing studies. The sample consisted of 283 participants, predominantly young people between 18 and 25 years old.
The descriptive statistical results indicated significant positive correlations between visual, olfactory and gustatory factors and their impact on purchase decisions. The regression analysis revealed that the visual (β = 0.456, p < 0.001) and gustatory (β = 0.321, p < 0.002) factors significantly and positively influence price perception. However, sensory (β = 0.06, p = 0.284) and olfactory (β = -0.051, p = 0.378) factors did not show a significant relationship with price perception. These findings are consistent with the literature that identifies visual and gustatory stimuli as key determinants in the perception of product value (Iglesias, Guillén, & Peña, 2021; Garay Tuanama, 2021).
The results indicate that visual and gustatory factors have a significant and positive influence on price perception, while sensory and olfactory factors do not show a significant relationship. This aligns with existing literature suggesting that visual and gustatory stimuli are crucial in forming product value perceptions. Despite evidence suggesting that olfactory stimuli can affect consumer behavior (Chirinos Retuerto, 2020), this study did not find a significant relationship with price perception. Future studies should further explore these relationships, considering potential moderating variables and different contexts.
This study highlights the importance of integrating sensory marketing strategies in ice cream shops. By improving the sensory environment, ice cream parlors can significantly improve the customer experience and increase their competitiveness in a rapidly changing market. The findings provide valuable insights for managers looking to leverage sensory marketing to foster customer loyalty and satisfaction, thereby driving sales and brand differentiation in a saturated market.
KEYWORDS: Sensory, Visual, Olfactory, Gustatory Marketing, Consumer Behavior.
INTRODUCCIÓN
En el entorno competitivo y dinámico actual, las heladerías enfrentan el reto de mantenerse relevantes frente a nuevas tendencias, la evolución del mercado y los cambios en los gustos y preferencias de los consumidores. Las estrategias de marketing tradicionales están perdiendo efectividad y se vuelven obsoletas con el tiempo. Según Kotler, Kartajaya y Setiawan (2017), la innovación en marketing es crucial para adaptarse a las necesidades cambiantes de los clientes. Además, Pine y Gilmore (2019) subrayan la importancia de crear experiencias significativas para los usuarios, lo cual es vital para mantener la competitividad. Recientes estudios de Smith y Colgate (2018), Lemon y Verhoef (2016), Wirtz y Lovelock (2016), y Kumar y Reinartz (2018) refuerzan la idea de que actualizar las estrategias de marketing es fundamental para satisfacer las expectativas actuales de los consumidores.
A pesar del desarrollo del marketing sensorial en diversas industrias, su aplicación específica en heladerías y su impacto en la competitividad y satisfacción del consumidor no ha sido ampliamente estudiado. Según Hultén et al. (2019), el marketing sensorial aún se encuentra en una etapa de desarrollo a nivel internacional, pero se ha convertido en una categoría esencial para las empresas que buscan incrementar sus ventas. La priorización del marketing sensorial permite la creación de experiencias significativas para los consumidores, fortaleciendo las conexiones emocionales con las organizaciones (Pine & Gilmore, 2019).
El problema de investigación se centra en la constante evolución del mercado y los cambios en las preferencias de los consumidores, que exigen que las heladerías adopten estrategias innovadoras más allá del marketing tradicional. Una estrategia emergente es el marketing sensorial, el cual busca involucrar todos los sentidos del consumidor para crear experiencias más memorables y satisfactorias. Este estudio investigará cómo el marketing sensorial puede integrarse en las estrategias de marketing actuales de las heladerías para mejorar la experiencia del usuario y aumentar la competitividad en un entorno de rápida transformación. La relevancia de esta investigación radica en la evolución del marketing sensorial en el campo investigativo de la mercadotecnia (Yactayo-Moreno & Vargas-Merino, 2021).
Variable independiente : Marketing Sensorial
Factor Sensorial
Según Braidot (2014), los sentidos forman parte del sistema nervioso y son responsables de interpretar la información recibida mediante diversos estímulos sensoriales. Estudios previos indican que el entorno en el que los sentidos, la percepción y el comportamiento de los consumidores se ven influenciados por el reconocimiento de una marca a través de los sentidos olfativo, visual, auditivo y gustativo (Abdolmoham Sagha et al., 2022). Además, Saldaña Maldonado et al. (2019) definen el marketing sensorial como la estimulación de los sentidos basada en los gustos y preferencias del consumidor al adquirir un producto o servicio. Barrios (2012), citado por Palma Pérez et al. (2018), considera que el marketing sensorial implica acciones destinadas a influir en el comportamiento del consumidor, identificando la calidad y percepción del entorno (Satti et al., 2019).
Factor Visual
Carvalho (2022) señala que el sentido de la vista permite identificar los elementos que nos rodean en función de la distribución del entorno en los establecimientos. Biswas y Szocs (2019) afirman que el sentido visual es el más utilizado y significativo en el entorno sensorial, permitiendo percibir formas, colores, texturas e iluminación, cruciales en la presentación del producto. Ahmad y Shoaib (2022) sostienen que la información relacionada con el producto en un punto de venta tiene un impacto decisivo en la intención de compra del consumidor. Jang et al. (2018) añaden que el efecto visual en los consumidores puede ser negativo para la compra racional y positivo para la compra impulsiva.
Factor Gustativo
Hanus (2021) afirma que el sentido del gusto permite disfrutar el sabor de un producto, ya que los consumidores buscan sabores innovadores y placenteros. Grisales Castro y Hernández Torres (2023) indican que el gusto permite identificar diferentes texturas, activando neuronas que generan satisfacción al saborear un producto. Jiménez Marín et al. (2019) demuestran que las degustaciones de productos son efectivas porque permiten al consumidor recordar lo que probó. Lapeña Reguero y Gomes-Franco e Silva (2019) sostienen que el sentido gustativo también se relaciona con el visual, proporcionando información sobre la presentación de los alimentos y una percepción anticipada del sabor. Rodríguez Moreira y Zaldumbide Peralvo (2024) reconocen que la calidad de un producto se determina de diferentes formas, siendo una de ellas el sabor, que puede satisfacer al consumidor y generar competitividad en el mercado.
Variable Dependiente: Precio
El término "decisión de compra" describe el proceso mediante el cual un consumidor selecciona un producto que cumpla con sus expectativas (Brizeño Morzán & Mairena Fox, 2021). Moreno Morillo et al. (2021) señalan que esta etapa permite al consumidor identificar qué producto se ajusta mejor a sus necesidades. Hazrati havidz et al. (2021) añaden que este proceso incluye evaluar diversas opciones disponibles y elegir la más adecuada según lo que ofrece el mercado. Es crucial identificar los beneficios que una marca o producto ofrece y cómo satisfacen las necesidades del consumidor, llevando finalmente a la decisión de compra ( Rajasa et al., 2023). Mientras que Jiang et al. (2023) describen este proceso como un intercambio donde se evalúan los beneficios tanto para el consumidor como para el vendedor, generando satisfacción para ambas partes. Gonzales Sulla (2021) señala que factores como la motivación y el aprendizaje juegan un papel crucial en la toma de decisiones de compra. Pribadi y Syafrizal (2023) afirman que una alta motivación hacia un producto impulsa una decisión de compra rápida, mientras que una baja motivación disminuye las probabilidades de compra. Moreno Morillo et al. (2021) añaden que el aprendizaje se produce cuando el consumidor recoge información durante el proceso de compra y uso del producto, utilizando este conocimiento en futuras decisiones de compra.
Por lo tanto, se puede concluir que existe una relación clara entre los factores mencionados y cómo estos están vinculados a las memorias y emociones del individuo. Estas experiencias personales influyen de manera decisiva en la motivación para la compra de un producto específico.
Desarrollo de hipótesis
En lo que concierne de la revisión literaria de nuestra investigación se plantea cuatro hipótesis:
H1: El sentido sensorial incide positiva y significativamente en la decisión de compra basado en los precios de las heladerías de la ciudad de Machala.
El marketing sensorial influye en el mercado de las heladerías de Machala. Gómez Gallo y Hernández Zelaya (2020) afirman que es una estrategia que incide en atraer al consumidor a obtener un producto mediante los sentidos, siendo significativa en el proceso de la decisión de compra.
H2: El sentido visual incide positiva y significativamente en la decisión de compra basado en los precios de las heladerías de la ciudad de Machala.
Haro Sosa et al. (2024) afirman que el sentido visual es crucial porque es el principal sentido percibido por los consumidores, influenciado por los colores en un establecimiento. Manzano et al. (2012) indican que el consumidor se relaciona con el producto a través de este sentido. Gosal y Sutrisno (2021) sostienen que el sentido visual permite al consumidor determinar la calidad de un producto, generando reacciones impulsivas para la compra. Juárez-Varón et al. (2023) consideran que las decoraciones en los establecimientos crean comodidad y una reacción instantánea antes y después de la compra. Delgado-Aviles y Muñoz-Suárez (2021) correlacionan que el sentido visual incide en las emociones y sensaciones del consumidor.
H3: El sentido olfativo incide positiva y significativamente en la decisión de compra basado en los precios de las heladerías de la ciudad de Machala. .
Errajaa et al. (2020) describen el sentido del olfato como una parte fundamental del marketing sensorial, utilizando aromas para crear experiencias e influir en el comportamiento de compra del consumidor. Fernández Muñoz et al. (2020) destacan que el sentido olfativo se relaciona con el marketing sensorial mediante técnicas
H4: El sentido gustativo incide positiva y significativamente en la decisión de compra basado en los precios de las heladerías de la ciudad de Machala.
El gusto es el sentido más complejo en el marketing sensorial, pero el menos desarrollado, debido a la interacción interna del consumidor con el producto (Yugcha-Yugcha et al., 2020). Además, es considerado uno de los más emotivos, favoreciendo la interacción social y relacionándose intrínsecamente con los demás sentidos (Rocha, 2021). El sentido gustativo permite evaluar la calidad de un producto mediante la lengua y los labios, generando estímulos que influyen en la decisión de compra (Marín Dueñas & Gómez Carmona, 2021). Apaza Panca et al. (2023) demuestran que el gusto está relacionado con la decisión de compra, ya que las muestras gratis, la textura y el sabor del producto influyen en las decisiones de los consumidores. Con relación a las hipótesis planteadas en la investigación, Sliburyte y Lenny (2017, como se citó en Medina Chicaiza & Quispe García, 2019) sostienen que el marketing sensorial influye de manera significativa en el comportamiento del consumidor, reconociendo que los sentidos son cruciales para el sistema neuronal en la toma de decisiones de compra.
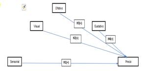
En resumen, se plantea el siguiente modelo:

Figura 1 Modelo General e Hipótesis
MATERIALES Y MÉTODOS
A partir de una estructura de datos transversal, se adopta un diseño cuantitativo, correlacional y no experimental. Para la recolección de datos se utilizó un cuestionario auto suministrado en la plataforma Google Forms, Con el fin de medir la confiabilidad del instrumento, se optó por utilizar el coeficiente alfa de Cronbach. Los resultados se procesaron utilizando Smart PLS 4.00, puesto que se han utilizado en diversos estudios de marketing sensorial. Por ejemplo, Iglesias et al. (2021) investigaron cómo los estímulos sensoriales influyen en la percepción del valor del cliente y la lealtad en el contexto de tiendas minoristas. Han y Hyun (2018) exploraron el impacto de los estímulos sensoriales en la satisfacción del cliente y las intenciones de recompra en el sector de restaurantes. Da Silva et al. (2019) examinaron la influencia del marketing sensorial en la experiencia del cliente y el comportamiento de compra en centros comerciales. Yoon y Park (2020) analizaron cómo los elementos sensoriales en el entorno de una tienda afectan las emociones y el comportamiento de los consumidores.
Para probar las hipótesis se utilizaron el método de ecuaciones estructurales multivariadas, el análisis factorial confirmatorio y el método PLS.
Muestra
Al momento de la recolección de datos, la muestra consistió en 283 participantes, de los cuales 158 eran mujeres (55.83%) y 125 hombres (44.17%). La mayoría de los encuestados eran jóvenes, con 240 personas (84.81%) entre 18 y 25 años, 22 personas (7.77%) entre 26 y 33 años, 14 personas (4.95%) entre 34 y 41 años, y 7 personas (2.47%) mayores de 42 años. Para esta población, se utilizó un muestreo no probabilístico, adecuado para una población infinita.
Instrumentos
Para el estudio se utilizaron cinco variables: cuatro variables latentes que actúan como variables predictoras (factor sensorial visual, olfativo, y gustativo) y la decisión de compra como variable de respuesta.
Variable dependiente :Decisión de compra-Variable Precio
ara este estudio, se consideraron las observaciones de Iglesias, Guillén y Peña (2021), quienes indican que una presentación clara de la información sobre dimensiones y precios en las heladerías puede mejorar la experiencia del consumidor y aumentar las ventas, resaltando su importancia en el marketing sensorial (p.35). Asimismo, Varki y Colgate (2001) subrayan que la percepción del precio influye significativamente en la satisfacción del cliente y en sus decisiones de compra (p. 234). En este estudio, se utilizó una escala Likert de 5 puntos, donde 1 representa "totalmente en desacuerdo" y 5 "totalmente de acuerdo".
Variables independientes: Marketing Sensorial - Dimensiones Visual, Olfativo y Gustativo
Los ítems utilizados para evaluar los factores de Marketing Sensorial tomaron en consideración la propuesta de Soria Mejía (2023), Loaiza Salazar (2020), Chirinos Retuerto (2020), Garay Tuanama (2021), Nebrijo Ramos y Zea Chávez (2018), y Palacios Gavilanes y Espinoza Llamuca (2020). Esta encuesta utiliza una escala Likert de 5 puntos, donde 1 representa "totalmente en desacuerdo" y 5 "totalmente de acuerdo".
RESULTADOS Y DISCUSIÓN
Análisis descriptivo
La Tabla 1 presenta las medias, desviaciones estándar y correlaciones entre las variables del estudio. Se observaron correlaciones positivas y estadísticamente significativas entre todos los ítems y los factores Visual, Olfativo y Gustativo. En cuanto al factor Olfativo, los resultados destacan que la mayoría de los encuestados considera que el ítem "El olor o aroma de los diferentes sabores de helado influye en mi elección de compra" y "Considero que el aspecto olfativo de las heladerías crea una identidad que permite recordarlo siempre" tienen una influencia similar en sus decisiones, con promedios equivalentes. Para el factor Gustativo, el ítem con el puntaje promedio más alto fue "La calidad del helado es importante en mi decisión de compra". Por último, en el factor Visual, el ítem "La presentación de los helados dentro de los menús influye en mi decisión de compra" mostró una influencia significativa.
En resumen, los factores visual, olfativo y gustativo influyen significativamente en las decisiones de compra de los consumidores de helados.
Tabla 1.- Matriz de Correlación Múltiple y Estadísticos Descriptivos para las Variables :Factores Visuales, Olfativo y Gustativo
|
Variable |
Media |
Desviación Típica |
X2 |
X3 |
X4 |
X5 |
X6 |
X7 |
X8 |
X9 |
X14 |
X15 |
X16 |
X17 |
X18 |
X19 |
|
|
1. X2 |
4.00 |
1.16 |
— |
|
|||||||||||||
|
2. X3 |
3.88 |
1.15 |
0.54 |
— |
|
||||||||||||
|
3. X4 |
3.81 |
1.24 |
0.44 |
0.56 |
— |
|
|||||||||||
|
4. X5 |
3.93 |
1.17 |
0.52 |
0.68 |
0.66 |
— |
|
||||||||||
|
5. X6 |
3.93 |
1.14 |
0.4 |
0.52 |
0.67 |
0.67 |
— |
|
|||||||||
|
6. X7 |
4.49 |
1.02 |
0.55 |
0.53 |
0.49 |
0.57 |
0.47 |
— |
|
||||||||
|
7. X8 |
4.35 |
1.05 |
0.52 |
0.53 |
0.46 |
0.52 |
0.42 |
0.8 |
— |
|
|||||||
|
8. X9 |
4.36 |
0.99 |
0.54 |
0.52 |
0.48 |
0.49 |
0.37 |
0.69 |
0.7 |
— |
|
||||||
|
9. X14 |
4.26 |
1.01 |
0.5 |
0.46 |
0.42 |
0.44 |
0.37 |
0.69 |
0.64 |
0.62 |
— |
|
|||||
|
10. X15 |
4.21 |
1.05 |
0.51 |
0.49 |
0.43 |
0.46 |
0.4 |
0.6 |
0.62 |
0.63 |
0.63 |
— |
|
||||
|
11. X16 |
4.24 |
0.99 |
0.55 |
0.49 |
0.38 |
0.45 |
0.39 |
0.67 |
0.63 |
0.61 |
0.67 |
0.69 |
— |
|
|||
|
12. X17 |
4.08 |
1.04 |
0.46 |
0.46 |
0.34 |
0.46 |
0.34 |
0.52 |
0.52 |
0.54 |
0.59 |
0.6 |
0.58 |
— |
|
||
|
13. X18 |
4.22 |
1.01 |
0.45 |
0.49 |
0.41 |
0.52 |
0.39 |
0.65 |
0.62 |
0.59 |
0.63 |
0.57 |
0.62 |
0.61 |
— |
|
|
|
14. X19 |
4.36 |
0.98 |
0.49 |
0.45 |
0.35 |
0.39 |
0.37 |
0.6 |
0.66 |
0.61 |
0.61 |
0.58 |
0.62 |
0.5 |
0.67 |
— |
|
|
|
|||||||||||||||||
Para verificar el modelo teórico representado en la Figura 1, realizamos un análisis de ecuaciones estructurales utilizando SmartPLS-SEM (versión 4). Empleamos el método de bootstrapping de percentile (Efron & Tibshirani, 1993) para ajustar los p-valores de las pruebas de chi-cuadrado (χ²). El modelo propuesto incluía tres variables exógenas latente (factor visual, olfativo y gustativo). La especificación del modelo siguió una estrategia de modelado confirmatorio, donde se definió un modelo independiente y se evaluó su significancia estadística (Hair et al., 2017; Kline, 2016). Esta estrategia se basó en el análisis factorial confirmatorio (AFC), considerado una forma específica del modelo de ecuaciones estructurales.
En la evaluación del modelo se siguieron las recomendaciones de Hair et al. (2021) para reportar y comparar varios índices de ajuste, tales como el estadístico chi-cuadrado (χ²), el índice de ajuste comparativo (CFI), el índice de bondad de ajuste (GFI), el índice de Tucker-Lewis (TLI) y el error cuadrático medio de aproximación (RMSEA). Aunque no existe un consenso absoluto sobre los valores críticos para cada índice de ajuste (Henseler, Ringle, & Sarstedt, 2016), un valor de CFI, TLI o GFI superior a 0.90 y RMSEA inferior a 0.08 según Benítez et al. (2020) indica un buen ajuste de los datos. Respecto a los resultados del test de chi-cuadrado, estos deben interpretarse con cautela debido a que esta estadística es altamente sensible al tamaño muestral (Ringle, Wende, & Becker, 2020). Finalmente, para determinar si los resultados del estudio apoyan la hipótesis de mediación, se calcularon los efectos directo, indirecto y total, así como su nivel de significancia e intervalos de confianza (Cepeda-Carrion et al., 2019), utilizando bootstrap (2000 muestras) mediante el método de máxima verosimilitud en SmartPLS 4.0 (Ringle et al., 2022).
Modelo confirmatorio
La naturaleza de las unidades de medida construidas en el modelo propuesto es reflexiva. El modelo de medición se evaluó desde los siguientes aspectos: 1) índice alfa de Cronbach y el coeficiente de confiabilidad compuesto para evaluar la confiabilidad del constructo o la consistencia interna (Chin, 1998); 2) Índice de Extracción de Varianza (AVE) de Henseler, Ringle y Sarstedt (2016) para determinar la validez convergente; 3) validez discriminante se utilizó el criterio de Fornell-Larker (1981) y la correlación heterotrait-monotrait (HTMT) propuesta por Henseler, Ringl y Sarstedt (2016). En Figura 2 y Tabla 2 se observa que las cargas factoriales (λ) de todos los indicadores superan el valor de 0.7, además el valor del AVE presenta valores mayores a 0.50 , por lo que se concluye que se cumple con la fiabilidad del constructo y validez convergente puesto que los valores obtenidos superan el mínimo recomendado en la literatura.

Figura 2. Cargas (λ) de los indicadores.
Tabla 2.-Fiabilidad del constructo y validez convergente (AVE)
|
Variables Latentes |
Variables Manifiestas |
Carga Factorial >0,5 |
Alfa de Cronbach >0,7 |
Fiabilidad Compuesta >0,7 |
Varianza Media Extraída (AVE) >0,5 |
|
Visual |
X14 |
0.848 |
0.891 |
0.894 |
0.695 |
|
X15 |
0.831 |
||||
|
X16 |
0.858 |
||||
|
X17 |
0.793 |
||||
|
X18 |
0.836 |
||||
|
Olfativo |
X3 |
0.833 |
0.871 |
0.877 |
0.72 |
|
X4 |
0.838 |
||||
|
X5 |
0.89 |
||||
|
X6 |
0.833 |
||||
|
Gustativo |
X7 |
0.916 |
0.89 |
0.86 |
0.822 |
|
X8 |
0.925 |
||||
|
X9 |
0.878 |
S-BX2 (df = 51) = 253.298; p < 0.000; IFI = 0.97; NNFI = 0.93; CFI = 0.95; RMSEA = 0.055
Tabla 3.- Validez discriminante
|
Criterio Fornell-Larcker |
|||
|
Constructo |
Gustativo |
Olfativo |
Visual |
|
Gustativo |
0.906 |
||
|
Olfativo |
0.638 |
0.849 |
|
|
Visual |
0.808 |
0.613 |
0.834 |
|
Heterotrait-Monotrait Ratio (HTMT) |
|||
|
Constructo |
Gustativo |
Olfativo |
Visual |
|
Gustativo |
|||
|
Olfativo |
0.719 |
||
|
Visual |
0.904 |
0.690 |
|
Modelo de relaciones estructurales
La tabla 4. muestra los resultados de un análisis de regresión que evalúa la influencia de cuatro factores sensoriales (sensorial, visual, olfativo y gustativo) sobre la variable precio. Cada hipótesis se prueba mediante la evaluación de los coeficientes estandarizados, las desviaciones estándar (SE), los valores t y los valores p.
Para H1, el coeficiente estandarizado entre el factor sensorial y el precio es 0.06, con una SE de 0.056 y un valor t de 1.073, indicando que esta relación no es estadísticamente significativa (p = 0.284, ns). Esto sugiere que el factor sensorial general no tiene un impacto considerable en la percepción del precio.
En H2, el coeficiente estandarizado entre el factor visual y el precio es 0.456, con una SE de 0.096 y un valor t de 4.761, lo que muestra una relación positiva y estadísticamente significativa (p < 0.001, ***). Estos hallazgos subrayan la relevancia de la presentación visual en la construcción de percepciones de valor entre los consumidores, lo que puede influir directamente en sus decisiones de compra y la disposición a pagar por productos de mayor calidad percibida.
Para H3, el coeficiente estandarizado entre el factor olfativo y el precio es -0.051, con una SE de 0.058 y un valor t de 0.881, indicando que esta relación no es estadísticamente significativa (p = 0.378, ns). A pesar de la evidencia que sugiere que los estímulos olfativos pueden afectar el comportamiento del consumidor (Chirinos Retuerto, 2020), este estudio no encontró una relación significativa con la percepción del precio.
En H4, el coeficiente estandarizado entre el factor gustativo y el precio es 0.321, con una SE de 0.0319 y un valor t de 4.761, mostrando una relación positiva y estadísticamente significativa (p = 0.002, ***). Esto respalda la idea de que el factor gustativo de un producto puede influir fuertemente en la valoración del precio por parte de los consumidores (Varki & Colgate, 2001; Nebrijo Ramos & Zea Chávez, 2018).
Tabla 4.- Prueba de hipótesis (Sig. 5% Dos colas con DF = 51; T de Student = 1.96).
|
Hipótesis |
Ruta |
Coeficiente Estand izado |
Desviación Estándar (SE) |
t |
p |
Decisión |
||
|
H1 |
Sensorial |
à |
Precio |
0.06 |
0.056 |
1.073 |
0.284 ns |
χ |
|
H2 |
Visual |
à |
Precio |
0.456 |
0.096 |
4.761 |
0.000 *** |
√ |
|
H3 |
Olfativo |
à |
Precio |
-0.051 |
0.058 |
0.881 |
0.378 ns |
χ |
|
H4 |
Gustativo |
à |
Precio |
0.321 |
0.0319 |
4.761 |
0.002 *** |
√ |
CONCLUSIÓN
La investigación sobre la relación entre el marketing sensorial y la percepción del precio es limitada. Aunque se sabe que los estímulos sensoriales pueden influir en el comportamiento del consumidor, faltan estudios que examinen cómo estos estímulos afectan específicamente la percepción del precio. Sagha et al. (2022) señalan esta brecha en la literatura, sugiriendo la necesidad de más investigaciones en esta área. Krishna (2012) y Spence & Piqueras-Fiszman (2014) también destacan la importancia de explorar más a fondo la interacción entre los estímulos sensoriales y la percepción del valor del producto.
La segunda contribución de este estudio fue como los resultados se encuentran respaldado por investigaciones en el campo del marketing sensorial. Iglesias, Guillén y Peña (2021) indican que los estímulos visuales, como la presentación y el diseño del producto, pueden influir significativamente en la percepción del valor y el precio del producto. Esto es consistente con la literatura que explora cómo los elementos visuales afectan la experiencia del consumidor y su disposición a pagar un precio premium por productos bien presentados. Adicionalmente, Garay Tuanama (2021) discute la influencia de la percepción visual en los ambientes de venta minorista, subrayando la importancia de una estrategia visual efectiva en el marketing sensorial.
La tercera contribución de este estudio es, fue que a pesar de la evidencia que sugiere que los estímulos olfativos pueden afectar el comportamiento del consumidor (Chirinos Retuerto, 2020), este estudio no encontró una relación significativa con la percepción del precio (p. 45). De hecho, investigaciones han mostrado resultados mixtos respecto a cómo los estímulos olfativos influyen en las decisiones de compra (Kivioja, 2017; Cognitive Research, 2021).
Esto apoya la idea de que el factor gustativo de un producto puede influir significativamente en la valoración del precio por parte de los consumidores (Varki & Colgate, 2001, p. 234; Nebrijo Ramos & Zea Chávez, 2018, p. 45). Además, Burke (2002) y Kivioja (2017) confirman que el gusto desempeña un papel crucial en la percepción del valor del producto, asociándose una mejor calidad gustativa con un precio más alto, lo que refuerza la relevancia del gusto en el marketing sensorial.
En resumen, los resultados indican que los factores visual y gustativo tienen una influencia significativa y positiva en la percepción del precio, mientras que los factores sensorial y olfativo no muestran una relación significativa. Esto es consistente con la literatura que sugiere que los estímulos visuales y gustativos son determinantes clave en la percepción del valor del producto (Iglesias, Guillén, & Peña, 2021; Garay Tuanama, 2021). Asimismo, estudios recientes confirman la importancia del gusto y la presentación visual en la percepción del valor del producto (Spence & Piqueras-Fiszman, 2014; Krishna, 2012).
REFERENCIAS BILIOGRÁFICAS
Abdolmoham Sagha, M., Seyyedamiri, N., y Morteza Akbari, P. F. (2022). Lo único que hay que cambiar son las emociones: el efecto del marketing multisensorial en el comportamiento del consumidor. Sostenibilidad, 2. https://doi.org/10.3390/su14042334
Ahmad, F., y Shoaib, A. (2022). Impact of Sensory Marketing on Purchase Intention: Mediated Role of Sensory Experience and Moderated Role of Switching Cost. innah business review, 10(1), 87-97. https://doi.org/10.53369/GAKB8969
Apaza Panca, C. M., Martínez Nole, I. V., y Ortiz Calopino, A. B. (2023). Marketing sensorial y decisión de compra en restaurantes del Perú. Revista Venezolana De Gerencia, 28(10), 1435-1447. https://doi.org/10.52080/rvgluz.28.e10.34
Barrios, M. (2012). Marketing de la Experiencia: principales conceptos y características. Palermo Business Review, 7 (1), 67-89.
Benítez, T., & Vicente, F. (2020). Marketing Sensorial: Cómo utilizar los cinco sentidos para atraer clientes. Independently Published. ISBN: 9781689191869
Berčík, J., Gálová, J., & Pavelka, A. (2020). FaceReader as a neuromarketing tool to compare the olfactory preferences of customers in selected markets. Emerald Insight.
Biswas, D., y Szocs, C. (2019). The Smell of Healthy Choices: Cross-Modal Sensory Compensation Effects of Ambient Scent on Food Purchases. Journal of Marketing Research, 56(1), 123-141. https://doi.org/10.1177/0022243718820585
Braidot, N. (2014). Neuromanagement Nueva Edición: Del Management al Neuromanagement. Ediciones Granica, S.A.
Brizeño Morzán, N. A., y Mairena Fox, P. L. (2021). Decisión de compra en supermercados: una revisión sistemática de la literatura científica. Revista Colombiana de Ciencias Administrativas, 4(2), 139-161. https://doi.org/10.52948/rcca.v4i2.622
Burke, R. (2002). Technology and the customer interface: What consumers want in the physical and virtual store. Journal of the Academy of Marketing Science, 30(4), 411-432.
Carvalho, F. R. (2022). Percepción: Un viaje a través de los sentidos. Intermedio Editores S.A.S.
Cepeda-Carrion, G., Cegarra-Navarro, J. G., & Cillo, V. (2019). The mediating role of knowledge exploration and exploitation on the relationship between absorptive capacity and innovation performance. European Management Journal, 37(4), 434-443. https://doi.org/10.1016/j.emj.2018.09.002
Chirinos Retuerto, C. E. K. (2020). Marketing sensorial y decisión de compra en tiempos del covid-19 en el hipermercado Plaza Vea, Comas, Lima 2020.
Cognitive Research. (2021). The scent of attraction and the smell of success: Crossmodal influences on person perception.
Da Silva, S. C., Giraldi, J. D. M. E., & Carvalho, D. T. (2019). The impact of sensory marketing on the customer experience in shopping centers. Journal of Business Research, 104, 282-289.
Delgado-Aviles, D. A., y Muñoz-Suárez , M. A. (2021). Impacto del merchandising visual en las decisiones de compra del consumidor en el punto de venta. 593 Digital Publisher CEIT, 6(6), 535-548. https://doi.org/10.33386/593dp.2021.6.805
Efron, B., & Tibshirani, R. J. (1993). An introduction to the bootstrap. Chapman & Hall/CRC.
Errajaa, K., Daucé, B., y Legohérel, P. (2020). Consumer reactions to olfactory congruence with brand image. Retailing and Consumer Services, 52. https://doi.org/10.1016/j.jretconser.2019.101898
Fernández Muñoz, C., Arribas Pérez, F., y Martín Zapata, C. (2020). Marketing sensorial en el sector de la moda femenina: El olor de las tiendas en Madrid. RAN - Revista Academia & Negocios, 7(1), 31-40. https://doi.org/10.29393/RAN6-1SMCF20001
Garay Tuanama, A. A. (2021). Marketing sensorial y decisión de compra del consumidor en una crepería en la ciudad de Lurigancho Chosica 2021. Journal of Service Research, 3(3), 232-240.
Gonzales Sulla, A. E. (2021). Comportamiento del consumidor y su proceso de decisión de compra. El nuevo camino del consumidor. Gestión En El Tercer Milenio, 24(48), 101-111. https://doi.org/10.15381/gtm.v24i48.21823
Gosal, G. G., y Sutrisno, T. F. (2021). The Relationship Between Sensory Marketing, Packaging, and Purchasing Decisions (a Study of Coffesia’s Coffee Product). KnE Social Sciences, 5(5), 256–265. https://doi.org/10.18502/kss.v5i5.8814
Grisales Castro, C. P. (2019). El marketing olfativo como posicionamiento de marcas. Tendencias, 20(2), 69-92. https://doi.org/10.22267/rtend.192002.123
Grisales Castro, C. P., y Hernández Torres, J. I. (2023). Una mirada del marketing sensorial en las redes sociales: explorando la influencia del marketing sensorial en la experiencia del usuario en las redes sociales. Cuadernos Latinoamericanos De Administración, 19(37). https://doi.org/10.18270/cuaderlam.v19i37.4210
Hair, J. F., Hult, G. T. M., Ringle, C. M., & Sarstedt, M. (2017). A primer on partial least squares structural equation modeling (PLS-SEM) (2nd ed.). Sage Publications.
Hair, J. F., Hult, G. T. M., Ringle, C. M., & Sarstedt, M. (2021). A primer on partial least squares structural equation modeling (PLS-SEM) (3rd ed.). Sage Publications.
Han, H., & Hyun, S. S. (2018). Impact of hotel-restaurant image and quality of physical-environment, service, and food on satisfaction and intention to revisit. International Journal of Hospitality Management, 69, 67-75.
Hanus, G. (2021). Servitization in the food behaviors of Polish consumers. Journal of Economics and Management, 43, 357-386. https://doi.org/10.22367/jem.2021.43.17
Haro Sosa, G., Haro Ávalos, D. A., Villavicencio Barriga, V. D., y Pino Falconí, P. R. (2024). Influencia del marketing sensorial en el comportamiento del consumidor de alimentos y bebidas. Polo del Conocimiento: Revista Científico Profesional, 9(1), 1151-1196. https://doi.org/10.23857/pc.v9i1
Hazrati havidz, H. B., Mahaputra, M. R., y Ilhamalimy, R. R. (2021). Model of Purchasing Decisions and Customer Satisfaction: Analysis of brand Image and Product Quality (Marketing Management Literature Review). Dinasti International Journal Of Economics, Finance & Accounting, 1(6). https://doi.org/10.38035/dijefa.v1i6
Henseler, J., Ringle, C. M., & Sarstedt, M. (2016). Testing measurement invariance of composites using partial least squares. International Marketing Review, 33(3), 405-431.
Hultén, B., Broweus, N., & van Dijk, M. (2019). Sensory Marketing: Theoretical and Empirical Grounds. Routledge.
Iglesias, M. P., Guillén, M. J. Y., & Peña, A. I. P. (2021). Sensory marketing: The influence of the senses on consumer behavior in retailing. Journal of Retailing and Consumer Services, 61, 102558.
Jang, J. Y., Baek, E., Yoon, S. Y., y Choo, H. J. (2018). Store design: Visual complexity and consumer responses. International Journal of Design, 12(2), 105-118. https://www.ijdesign.org/index.php/IJDesign/article/view/2934/815
Jiang, Y., Abdullah, S., Lim, B., Wang, R., y Phuah, K. (2023). The role of marketing stimuli and attitude in determining post-COVID buying decisions toward organic food products: evidence from retail consumers in Beijing, China. Frontiers in Sustainable Food Systems, 7. https://doi.org/10.3389/fsufs.2023.1051696
Jiménez Marín, G., Bellido Pérez, E., & López Cortés, A. (2019). Marketing sensorial: el concepto, sus técnicas y su aplicación en el punto de venta. Vivat Academia. Revista de Comunicación, 148, 121-147.
Juárez-Varón, D., Mengual-Recuerda, A., & Capatina, A. (2023). Analysis of the influence of emotions on the decision-making of entrepreneurs using neurotechnologies. International Entrepreneurship and Management Journal.
Kivioja, K. (2017). Impact of point-of-purchase olfactory cues on purchase behavior. Journal of Consumer Marketing, 34(2), 119-131.
Kline, R. B. (2016). Principles and practice of structural equation modeling (4th ed.). Guilford Press.
Kotler, P., Kartajaya, H., & Setiawan, I. (2017). Marketing 4.0: Moving from Traditional to Digital. Wiley.
Krishna, A. (2012). An integrative review of sensory marketing: Engaging the senses to affect perception, judgment and behavior. Journal of Consumer Psychology, 22(3), 332-351.
Kumar, V., & Reinartz, W. (2018). Customer Relationship Management: Concept, Strategy, and Tools. Springer.
Lapeña Reguero, M., y Gomes-Franco e Silva, F. (2019). Manual de los cinco sentidos: guía para crear eventos sensoriales. Redmarka. Revista de Marketing Aplicado, 23(1), 1-19. https://doi.org/10.17979/redma.2019.23.1.5453
Lemon, K. N., & Verhoef, P. C. (2016). Understanding customer experience throughout the customer journey. Journal of Marketing, 80(6), 69-96.
Loaiza Salazar, S. I. (2020). El marketing sensorial de los clientes en las tiendas de ropa y accesorios del Centro Comercial Real Plaza Cusco en el año 2019. Universidad Andina del Cusco.
Manzano, R., Gavilán, D., Avello, M., Abril, C., y Serra, T. (2012). Marketing sensorial. Comunicar con los sentidos en el punto de Venta (28 ed.). Pearson Educación S. A. https://bit.ly/3z251ws
Marín Dueñas, P. P., & Gómez Carmona, D. (2021). Comportamiento de compra y marketing de los sentidos: un análisis de su influencia en los compradores de moda. Vivat Academia. Revista de Comunicación, 154, 459-479. https://doi.org/10.17979/redma.2020.24.2.6986
Medina Chicaiza, R. P., y Quispe García, J. S. (2019). Acercamiento teórico al marketing sensorial: sentidos, experiencias de marcas y modelos. 593 Digital Publisher CEIT, 4(3), 4-16. https://doi.org/10.33386/593dp.2019.3.82
Moreno Morillo, E. J., Ponce Yactayo, D. L. (2021). Responsabilidad social y comportamiento del consumidor en el proceso de decisión de compra del poblador de Chimbote. Tesis para obtener el grado académico de Doctora en Administración, Universidad César Vallejo.
Moreno Morillo, E. J., Ponce Yactayo, D. L., & Moreno Pérez, H. T. (2021). Comportamiento del consumidor y el proceso de decisión de compra. Ciencia Latina Revista Científica Multidisciplinar, 5, 1478-1488.
Nebrijo Ramos, J., & Zea Chávez, J. (2018). Influencia de las estrategias de marketing sensorial en el proceso de compra de los clientes actuales de Más Brownie Gourmet.
Palacios Gavilanes, M. B., & Espinoza Llamuca, P. A. (2020). Merchandising visual como factor decisivo del marketing emocional del sector comercial de la provincia de Tungurahua. Universidad Técnica de Ambato.
Palma Perez, X. M., Arteaga Flores, R. K., y Ponce Andrade, J. E. (Octubre de 2018). El marketing sensorial y su influencia en el comportamiento de compra de los consumidores de la ciudad de Manta, Ecuador. Dominio de las Ciencias, 4(4), 150. https://doi.org/10.23857/dc.v4i4.828
Pine, B. J., & Gilmore, J. H. (2019). The Experience Economy: Competing for Customer Time, Attention, and Money. Harvard Business Review Press.
Pribadi, I., & Syafrizal, C. (2023). Analysis of “Element” Folding Bike Purchase Decision with Motivation as Intervening Variable. European Journal of Business and Management Research, 8(2), 89-95.
Rajasa, E. Z., Manap, A., Heka Ardana, P. D., Yusuf, M., y Hazrizahayu. (2023). Literature Review: Analysis of Factors Influencing Purchasing Decisions, Prodcut Quality and Competitive Pricing. Jurnal Ekonomi, 12(1).
Ringle, C. M., Sarstedt, M., Mitchell, R., & Gudergan, S. P. (2022). Partial least squares structural equation modeling in HRM research. The International Journal of Human Resource Management, 33(6), 1000-1031.
Ringle, C. M., Wende, S., & Becker, J.-M. (2020). SmartPLS 4. Boenningstedt: SmartPLS GmbH.
Rocha, Á. (Ed.). (2021). 2021 16th Iberian Conference on Information Systems and Technologies (CISTI): Proceedings of CISTI'2021 - 16th Iberian Conference on Information Systems and Technologies : 23 to 26 of June 2021, Chaves, Portugal. IEEE. https://bibliotecadigital.ipb.pt/bitstream/10198/23968/1/Silvana_vg_MOOC-EB1.pdf
Rodríguez Díaz, M. A., y Gallardo Echenique, E. (2020). Odotipo, la identidad olfativa de una marca. Revista Ibérica de Sistemas e Tecnologias de Informação, 158-171. http://hdl.handle.net/10757/656661
Rodríguez Moreira, C., & Zaldumbide Peralvo, D. (2024). Análisis de la calidad de productos y su impacto en el posicionamiento de mercado: caso empresa “Del Mejor”. 593 Digital Publisher CEIT, 9(2)
Sagha, M. A., Seyyedamiri, N., Foroudi, P., & Akbari, M. (2022). The one thing you need to change is emotions: The effect of multi-sensory marketing on consumer behavior. Sustainability, 14(4), 2334. https://doi.org/10.3390/su14042334
Saldaña Maldonado, J. A., Luna Altamirano, K. A., Lituma Yascaribay, M. A., Torres Beltrán, A. M., y Castro Vasquez, P. G. (2019). Factores clave de éxito en el marketing: Estrategia de reforzamiento empresarial. Ciencia Digital, 3(2.3), 48-65. https://doi.org/10.33262/cienciadigital.v3i2.3.486
Satti, Z., Babar, S., y Ahmad, H. (2019). Exploring mediating role of service quality in the association between sensory marketing and customer satisfaction. Total Quality Management & Business Excellence, 32(7-8), 719-736. https://doi.org/10.1080/14783363.2019.1632185
Smith, J. B., & Colgate, M. (2018). Customer value creation: A practical framework. Journal of Marketing Theory and Practice, 15(1), 7-23.
Soria Mejía, J. A., & Mancheno Saá, M. J. (2023). Marketing sensorial y análisis de posicionamiento de la empresa D’CHRISTIAN-MARYURI CIA. LTDA., en la ciudad de Ambato. Medwave, 23(S1), eUTA378. https://doi.org/10.5867/medwave.2023.S1.UTA378
Spence, C., & Piqueras-Fiszman, B. (2014). The perfect meal: The multisensory science of food and dining. John Wiley & Sons.
Varki, S., & Colgate, M. (2001). The role of price perceptions in an integrated model of behavioral intent Iglesias, M. P., Guillén, M. J. Y., & Peña, A. I. P. (2021). Sensory marketing: The influence of the senses on consumer behavior in retailing. Journal of Retailing and Consumer Services, 61, 102558.
Wirtz, J., & Lovelock, C. (2016). Services Marketing: People, Technology, Strategy. World Scientific.
Yactayo-Moreno, A. G., y Vargas-Merino, J. A. (2021). Distinción conceptual y teórica de marketing sensorial: Tendencias y perspectivas. Investigación y Ciencia de la Universidad Autónoma de Aguascalientes, 29(83), 2-12. https://doi.org/10.33064/iycuaa2021832750
Yoon, S., & Park, J. (2020). Effects of store atmosphere on consumer behavior in online shopping malls: Focusing on hedonic and utilitarian motivation. Journal of Retailing and Consumer Services, 54, 101967.
Yugcha-Yugcha, J. V., Cajas-Guamán, M. F., y Villalba-Miranda, R. F. (2020). Estímulos sensoriales y neuromarketing aplicadas al proceso de decisión de compra online. Caso Empresas de licores en la ciudad de Ambato. 593 Digital Publisher CEIT, 5(6-1), 143-157. https://doi.org/10.33386/593dp.2020.6-1.404
CONFLICTOS DE INTERESES
Los autores no refieren conflictos de intereses
[1] Estudiante Universidad Técnica de Machala, Ecuador. Email: fcastillo2@utmachala.edu.ec. ORCID: https://orcid.org/0009-0003-9276-260X.
[2] Estudiante Universidad Técnica de Machala, Ecuador. Email: hlindao1@utmachala.edu.ec. ORCID: https://orcid.org/0009-0002-3400-8409.
[3] Licenciada en Contabilidad y Auditoría, Ingeniera Comercial. Universidad Técnica de Machala, Ecuador. Email: ifeijoo@utmachala.edu.ec. ORCID: https://orcid.org/0000-0002-7920-9039
[4] Master en Gestión de Proyectos de la Escuela Politécnica del Litoral-Escuela de Posgrado de Administración de Empresas, Master en investigación e innovación educativa Universidad Casa Grande. Universidad Técnica de Machala, Ecuador. Email: cbsarmiento@utmachala.edu.ec. ORCID: https://orcid.org/0009-0009-0875-728X