Remote Monitoring and Control System for Solar Drying Based on ATMega 2560 and LoRa Technology
(a) Instituto de Energías Renovables, Universidad Nacional Autónoma de México, Morelos, México
(b) Departamento de Estudios del Agua y de la Energía, Centro Universitario de Tonalá, Universidad de Guadalajara, Tonalá, México
Corresponding author: jesus.aguila@ieee.org
Vol. 03, Issue 02 (2024): August-December
DOI: 10.53591/easi.v3i2.1901
ISSN 2953-6634
Submitted: November 24, 2024
Revised: December 18, 2024
Accepted: December 31, 2024
Engineering and Applied
Sciences in Industry
University of Guayaquil. Ecuador
Frequency/Year: 2
Web:
revistas.ug.edu.ec/index.php/easi
Email:
easi-publication.industrial@ug.edu.ec
How to cite this article:
Ortiz-Rodríguez, N. et al. (2024). Remote Monitoring and Control System for Solar Drying Based on ATMega 2560 and LoRa Technology. EASI: Ingeniería y Ciencias Aplicadas en La Industria, 3(2), 23–29. https://doi.org/10.53591/easi.v3i2.1901
Articles in journal repositories are freely open in digital form. Authors can reproduce and distribute the work on any non-commercial site and grant the journal the right of first publication with the work simultaneously licensed under a CC BY-NC-ND 4.0.
Abstract. Sun drying is an effective technique for food preservation, although it faces significant challenges in optimizing and controlling process variables. This paper describes the development of a remote control, data acquisition and monitoring module designed to optimize solar drying processes. The system uses a customized electronic board based on the ATMega 2560 microcontroller, which integrates LoRa technology for remote data storage and monitoring. The development of the module was structured in three phases: proof-of-concept, design, and implementation of a customized PCB, and validation through experimental validation comparing a controlled versus a non-controlled solar dryer. The PCB and module cabinet were designed using specialized SolidWorks CAD software and programmed using the Arduino IDE interface. The results show that the module-controlled solar dryer can effectively manage stable drying process temperatures with an average of 48.85 °C compared to 38.2 °C for the non-controlled solar dryer cabinet. The developed module can be adapted to operate on different types and scales of solar dryers, and, being built with low-cost devices, it is an affordable solution for the control and monitoring of this type of process. This solution has the potential to improve the efficiency of drying processes for various contexts.
Keywords: Control and monitoring, Process optimization, Solar drying, LoRa, ATMega 2560.
Resumen. El secado solar es eficaz para la conservación de alimentos, aunque tiene desafíos en la optimización y control del proceso. Este trabajo describe el desarrollo de un módulo de control remoto, adquisición de datos y monitoreo diseñado para mejorar los procesos de secado solar. El sistema utiliza una tarjeta electrónica personalizada basada en el microcontrolador ATMega 2560, con tecnología LoRa. El desarrollo del módulo se estructuró en tres fases: prueba de concepto, diseño e implementación de la PCB, y validación experimental mediante la comparación de un secador solar controlado versus uno no-controlado. La PCB y el gabinete del módulo fueron diseñados utilizando software CAD especializado SolidWorks y programados mediante Arduino IDE. Los resultados muestran que el secador solar con control puede gestionar eficazmente temperaturas estables en el proceso de secado, con un promedio de 48.85 °C en comparación con 38.2 °C en el secador solar no-controlado. El módulo desarrollado es adaptable para operar en diferentes tipos y escalas de secadores, y al estar construido con dispositivos de bajo costo, representa una solución accesible para el control y monitoreo de estos procesos. Esta solución tiene el potencial de mejorar la eficiencia de los procesos de secado en diversos contextos.
Palabras claves: Control y monitoreo, Optimización de procesos, Secado solar, LoRa, ATMega 2560.
1. INTRODUCTION
Solar drying is a technique used since ancient times for food preservation, and it is still used to this day, especially in places where access to conventional energy generation technologies is limited (Ly, 2024). Drying food using the sun's energy can be differentiated into two broad categories: drying by direct exposure to the sun and solar drying in confined spaces. Drying by direct exposure is not advisable for hygiene and safety reasons since the product to be dried is directly exposed to the sun and the surrounding environment and can easily be contaminated with dust and germs. In confined space drying, the product to be dried is placed inside a shed or greenhouse with the aim of improving the capture of heat from the sun through the greenhouse effect, and also protecting the product from the environment. However, both techniques depend on the availability of the sun and therefore on changing climatic conditions, which translates into significant challenges for ensuring the efficiency of the process through control and monitoring technologies (Yao et al., 2022), the main variables that can affect the solar drying process are temperature and relative humidity. Considering the environmental challenges and global warming that humanity is currently facing, increasing the use of renewable energy-based technologies for agribusiness is essential, and improving their efficiency is a priority to make these technologies competitive (Kumar et al., 2019). One way to improve the drying process using technology is to implement microcontrollers and sensors that allow the incorporation of control and monitoring strategies for these systems (Elwakeel et al., 2023). Dryers where the product is placed in a confined space are classified as passive dryers, if they are natural convection, and active, if they are forced convection for internal airflow, in the case presented in this work we work on the type of active drying (Ortiz-Rodríguez et al., 2022). However, as mentioned, solar drying is strongly dependent on weather conditions. To mitigate the variability of the drying process in the face of changing climatic conditions, various control and monitoring strategies have been proposed to improve the performance of solar dryers (Mujumdar, 2004). The review of the literature showed that there are several approaches to integrate relative humidity and temperature sensors for automatic adjustment inside solar dryers, however, these solutions have limitations in terms of their ability to adapt to rapid climate changes and high probability of failure for demanding applications (Su et al., 2014). The integration of development platforms such as the Arduino is an effective and low-cost way to experiment with monitoring and control systems for solar dryers (Chakravartula et al., 2023). However, most of the Arduino platform integrations for this type of application are too simple and do not allow the testing of complex control strategies or remote monitoring and control. There are currently several long-distance communication protocols that are attractive for agribusiness where the location of solar dryers is not always in places with good telecommunications signal coverage, in this sense, LoRa (Long Range) technology is very interesting (Fuentes & Tamura, 2020; Yooyativong et al., 2023). However, the application of LoRa for solar dryers remains limited, and more extensive evaluations are needed (Rachmani & Zulkifli, 2018). In the work shown in (Vengsungnle et al., 2020), the authors show a rule-based control system to control the extraction of hot air inside a greenhouse-type dryer, they observed that including a closed-loop control has a significantly higher efficiency than traditional drying. In the review made by (Mohana et al., 2020), after comparing various works on dryer architectures, it is defined that there is a significant knowledge gap in the development of monitoring and control systems for active solar dryers. In the works presented by (Choosumrong et al., 2023; Aumporn et al.), implementations of control cards for solar dryers are shown implementing some type of rule-based control; however, the system implemented in these works does not have the versatility of being a custom design card for the application of solar drying, and neither is it an adaptable module to be easily connected to different dryers, being dedicated and expensive solutions. This work presents the development of a control and data acquisition module for remote monitoring and improvement of drying efficiency in solar dryers, capable of being programmed with different control modes and connected to dryers of different types and scales.
2. METHODOLOGY
The development of the control and monitoring module for solar dryers was divided into three main stages: initial design and first tests on Arduino, identification of improvements and design of dedicated board, and, finally, assembly of dedicated card and module cabinet. LoRa technology is integrated throughout the process to allow remote monitoring of critical variables in the drying process. Figure 1 below shows the general methodology followed for its development.
The project's first step was to perform proof of concept with an Arduino Mega development board. A basic prototype was created to enable temperature and relative humidity monitoring in the solar dryer using DHT22 and PT100 sensors. These sensors were chosen for their accuracy and compatibility with the Arduino platform. Different dryer fan control strategies were tested in this phase based on thresholds.

Figure 1. The methodology applied for the design and implementation of the prototype.
The sensors are based on pre-determined temperature and humidity thresholds. The first tests identify areas for improvement in terms of the durability and stability of the system. One of the main innovations of this project was integrating LoRa technology for remote monitoring of the system. LoRa enables data transmission over long distances with minimal power consumption. LoRa-based communication enables temperature and humidity data to be transmitted from the solar dryer for more detailed remote monitoring. In the second phase, the best ones were identified for the PCB (Printed Circuit Board) design, to make a computer-aided design of a board that will be sent to print and solder components to mitigate possible defects for assembly or failures due to false connections or short circuits. The third step was to print and assemble the PCB and then design and print 3D housing to house all the components.
3. RESULTS AND DISCUSSION
After initial testing, several areas of optimization were identified, highlighting the need to increase the board design's robustness since, in its initial phases, the prototype presented several communication failures due to false contacts between the elements of the module. Figure 2 shows the initial assembly of the module with the components prior to design and implementation in PCB.
|
|
|
Figure 2. First module prototype implementation. |
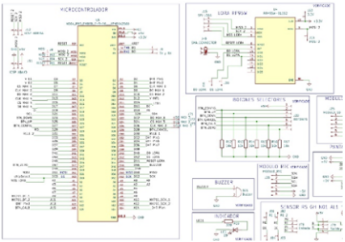
A customized PCB was developed using specialized CAD software to address these issues. Additional components were integrated, such as an IRF520 control module to handle high power loads, including dryer fans. This design allows flexibility in programming control strategies, thus optimizing the system's adaptability to drought conditions. Figure 3 shows (a) the electrical diagram of the printed PCB, (b) the CAD design of the PCB and (c) the CAD design of the cabinet to house the PCB.
|
|
|
|
|
(a) |
(b) |
(c) |
Figure 3. (a) PCB electrical diagram, (b) PCB CAD design, and (c) PCB cabinet CAD design.
Once the PCB and cabinet's electrical circuit and CAD designs were developed, they were printed and assembled. Figure 4 shows the implementation results of the designed module.
|
|
|
|
|
(a) |
(b) |
(d) |
Figure 4. (a) printed PCB, (b) PCB assembly, and (c) PCB assembly.
The control of the fans, through programmed strategies, made it possible to optimise the airflow in the solar dryer, adapting to the ambient conditions and significantly improving the efficiency of the drying process. Tests were carried out on May 27 and 29, 2024, in the municipality of Morelos, in the State of Zacatecas, in the United States of Mexico. Figure 5 shows measurements of relative air humidity and internal temperature in the drying cabin for the evaluation of a solar dryer without control module, that is, natural convection mode, compared to a solar dryer with the developed control module implemented along with a simple control strategy based on forced convection controlled by temperature and relative humidity (RH) measurements inside the dryer cabinet.
As can be seen in Figure 4 above, the module presented in this work demonstrated remarkable performance in real climatic conditions. The measurements shown in Figure 4 were experiments carried out under typical weather conditions in the month of May in Morelos, Zacatecas. The climate of that region during that season is semi-arid, with daytime temperatures between 30 °C and 35 °C with an average relative humidity of 20% to 40% and high solar irradiation, factors that favor solar drying. In the tests carried out during the day of May 27, the solar dryer equipped with the developed module maintained an average internal temperature of 48.5 °C (+- 2.3 °C) for the first 150 minutes, while in a solar dryer without the control module and operating under natural convection there were fluctuations between 35 °C and 40 °C and an average of 37.8 °C. with a thermal variability of approximately +- 5.6 °C. In tests conducted on May 29, the average internal temperature of the dryer with the control module was 49.2 °C (+-2.1 °C), while the natural convection-only system averaged 38.6 °C (+-6 °C). The results obtained show that the implemented control module increases thermal efficiency by reducing temperature variability inside the solar dryer house, thus achieving greater thermal stability and, therefore, controlled drying conditions.
|
|
|
|
(a) |
(c) |
|
|
|
|
(b) |
(d) |
Figure 5. Plots of measurements taken, internal temperatures of the dryer cabin (a) and relative humidity of the dryer cabinet (b) for the test on May 27, and (c) cabin temperature and (d) cabinet relative humidity of the test on May 29, for a natural convection solar dryer and a solar dryer with simple control trough the developed control module.
CONCLUSIONS
In this work, the stages of design, development and construction of a module for the control and monitoring of solar dryers based on ATMega 2560 microcontroller and enabled for LoRa communications were presented with the aim of improving the efficiency of the drying process in active solar dryers. Through experimental tests, the operation of the module and its control capabilities for different temperature and humidity conditions were validated. The tests demonstrated an improvement in the control of the internal temperature of the drying cabinet of the solar dryer, where the thermal variability was reduced and in general, more stable temperatures were achieved, 48.85 °C on average with variability of +- 2.2 °C on average for the dryer with the developed control module against 38.2 °C averages with variability of +-5.8 °C average for dryers without control module operating with natural convection. These results translate into a more controlled and efficient drying process. The developed system presents an accessible and scalable control solution that is adaptable for solar dryers of different capacities and applications, which promises benefits in terms of energy efficiency and sustainability of the drying process in various industries and scales of production.
Acknowledgements
The present publication was derived from the project "Design, Implementation, and Strengthening of Solar Energy Systems to Mitigate Agricultural Product Losses and Enhance Horticultural Chains in Zacatecas," with reference number 319195, partially funded by the National Council of Humanities, Sciences, and Technologies (CONAHCYT) of Mexico. Additionally, we extend our sincere gratitude to the University of Guadalajara for their generous financial support, which facilitated the publication of these findings at the conference through the PROSNII funding program designed to assist researchers members of the National System of Researchers (Sistema Nacional de Investigadoras e Investigadores - SNII) in Mexico.
Declaration of Conflicting Interests
The authors declared no potential conflicts of interest within this research, authorship, and/or publication of this article.
REFERENCES
Ly, T. R. P. (2024). Diseño y construcción de un prototipo de secado con energías alternativas para la producción de charqui en zonas alto andinas de la región Cusco. https://repositorio.unsaac.edu.pe/handle/20.500.12918/9074
Yao, Y., Pang, Y. X., Manickam, S., Lester, E., Wu, T., & Pang, C. H. (2022). A review study on recent advances in solar drying: Mechanisms, challenges and perspectives. Solar Energy Materials and Solar Cells, 248, 111979. https://doi.org/10.1016/j.solmat.2022.111979
Kumar, L., Hasanuzzaman, M., & Rahim, N. (2019). Global advancement of solar thermal energy technologies for industrial process heat and its future prospects: A review. Energy Conversion and Management, 195, 885–908. https://doi.org/10.1016/j.enconman.2019.05.081
Elwakeel, A. E., Wapet, D. E. M., Mahmoud, W. a. E., Abdallah, S. E., Mahmoud, M. M., Ardjoun, S. a. E. M., & Tantawy, A. A. (2023). Design and Implementation of a PV-Integrated Solar Dryer Based on Internet of Things and Date Fruit Quality Monitoring and Control. International Journal of Energy Research, 2023, 1–17. https://doi.org/10.1155/2023/7425045
Ortiz-Rodríguez, N., Condorí, M., Durán, G., & García-Valladares, O. (2022). Solar drying Technologies: A review and future research directions with a focus on agroindustrial applications in medium and large scale. Applied Thermal Engineering, 215, 118993. https://doi.org/10.1016/j.applthermaleng.2022.118993
Mujumdar, A. S. (2004). Research and Development in Drying: Recent Trends and Future Prospects. Drying Technology, 22(1–2), 1–26. https://doi.org/10.1081/drt-120028201
Su, Y., Zhang, M., & Mujumdar, A. S. (2014). Recent Developments in Smart Drying Technology. Drying Technology, 33(3), 260–276. https://doi.org/10.1080/07373937.2014.985382
Chakravartula, S. S. N., Bandiera, A., Nardella, M., Bedini, G., Ibba, P., Massantini, R., & Moscetti, R. (2023). Computer vision-based smart monitoring and control system for food drying: A study on carrot slices. Computers and Electronics in Agriculture, 206, 107654. https://doi.org/10.1016/j.compag.2023.107654
Fuentes, A. F., & Tamura, E. (2020). LoRa-Based IoT Data Monitoring and Collecting Platform. In Communications in computer and information science (pp. 80–92). https://doi.org/10.1007/978-3-030-38889-8_7
Yooyativong, T., Kamyod, C., & Kim, C. G. (2023). The Integration of Traditional Rural Solar Dryer with LoRa and IoT Technology. 2022 Joint International Conference on Digital Arts, Media and Technology With ECTI Northern Section Conference on Electrical, Electronics, Computer and Telecommunications Engineering (ECTI DAMT &Amp; NCON), 434–437. https://doi.org/10.1109/ectidamtncon57770.2023.10139505
Rachmani, A. F., & Zulkifli, F. Y. (2018). Design of IoT Monitoring System Based on LoRa Technology for Starfruit Plantation. 10.1109/TENCON.2018.8650052, 2018, 1241–1245. https://doi.org/10.1109/tencon.2018.8650052
Vengsungnle, P., Jongpluempiti, J., Srichat, A., Wiriyasart, S., & Naphon, P. (2020). Thermal performance of the photovoltaic–ventilated mixed mode greenhouse solar dryer with automatic closed loop control for Ganoderma drying. Case Studies in Thermal Engineering, 21, 100659. https://doi.org/10.1016/j.csite.2020.100659
Mohana, Y., Mohanapriya, R., Anukiruthika, T., Yoha, K., Moses, J., & Anandharamakrishnan, C. (2020). Solar dryers for food applications: Concepts, designs, and recent advances. Solar Energy, 208, 321–344. https://doi.org/10.1016/j.solener.2020.07.098
Choosumrong, S., Hataitara, R., Panumonwatee, G., Raghavan, V., Nualsri, C., Phasinam, T., & Phasinam, K. (2023). Development of IoT based smart monitor and control system using MQTT protocol and Node-RED for parabolic greenhouse solar drying. International Journal of Information Technology, 15(4), 2089–2098. https://doi.org/10.1007/s41870-023-01237-3
Aumporn, O., Wattan, R., Pattarapanitchai, S., Sangsan, M., & Janjai, S. (2021). Study of Large-scale Solar Dryers Equipped with Monitoring and Control Systems for Banana Drying. Journal of Renewable Energy and Smart Grid Technology, 16(2), 1-16.